指南生活
首页
美食营养
手工爱好
生活家居
返回
指南生活
首页
美食营养
游戏数码
手工爱好
生活家居
健康养生
运动户外
职场理财
情感交际
母婴教育
时尚美容
知识问答
生活知识
生活百科
搜索
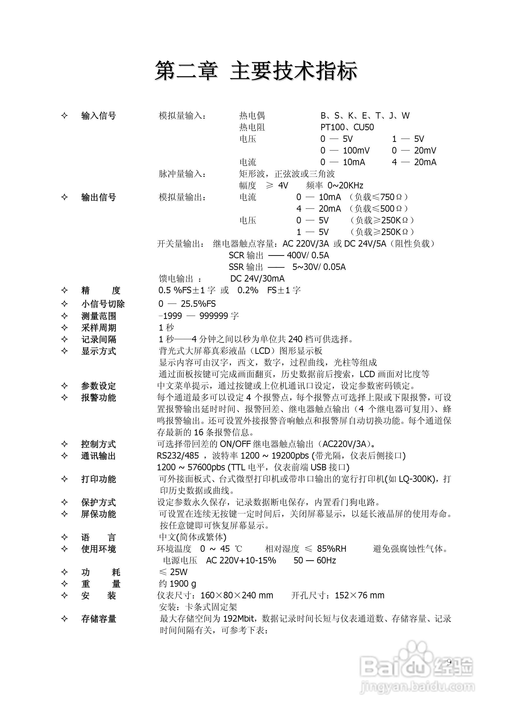
昌晖SWP-MSR100无纸记录仪说明书:[1]
2026-03-30 09:40:58
本篇为《昌晖SWP-MSR100无纸记录仪说明书》,主要介绍该产品的使用方法以及常见故障解决方案。
(共篇)
下一篇:
声明:
本网站引用、摘录或转载内容仅供网站访问者交流或参考,不代表本站立场,如存在版权或非法内容,请联系站长删除,联系邮箱:site.kefu@qq.com。
相关推荐
昌晖SWP-MSR100无纸记录仪说明书:[2]
阅读量:44
昌晖SWP-TSR200真彩无纸记录仪说明书:[1]
阅读量:131
昌晖SWP-NSR100单色无纸记录仪(普通)说明书:[2]
阅读量:26
昌晖SWP-NSR100单色无纸记录仪(普通)说明书:[5]
阅读量:44
昌晖SWP-NSR100单色无纸记录仪(普通)说明书:[3]
阅读量:97
猜你喜欢
blank什么意思
竹叶茶的功效与作用
八上英语知识点
安踏运动裤
八年级上册物理知识点
蝎子的功效与作用
牛骨髓的功效与作用
松花粉的作用
白芝麻的功效与作用
关于月亮的知识
猜你喜欢
草莓的功效与作用
槲寄生的功效与作用
桔子皮的功效与作用
别具一格什么意思
绿玉髓的功效与作用
活飞和死飞有什么区别
经期能运动吗
磷酸二氢钾的作用
大理有什么好玩的地方
导游证有什么用