指南生活
首页
美食营养
手工爱好
生活家居
返回
指南生活
首页
美食营养
游戏数码
手工爱好
生活家居
健康养生
运动户外
职场理财
情感交际
母婴教育
时尚美容
知识问答
生活知识
生活百科
搜索
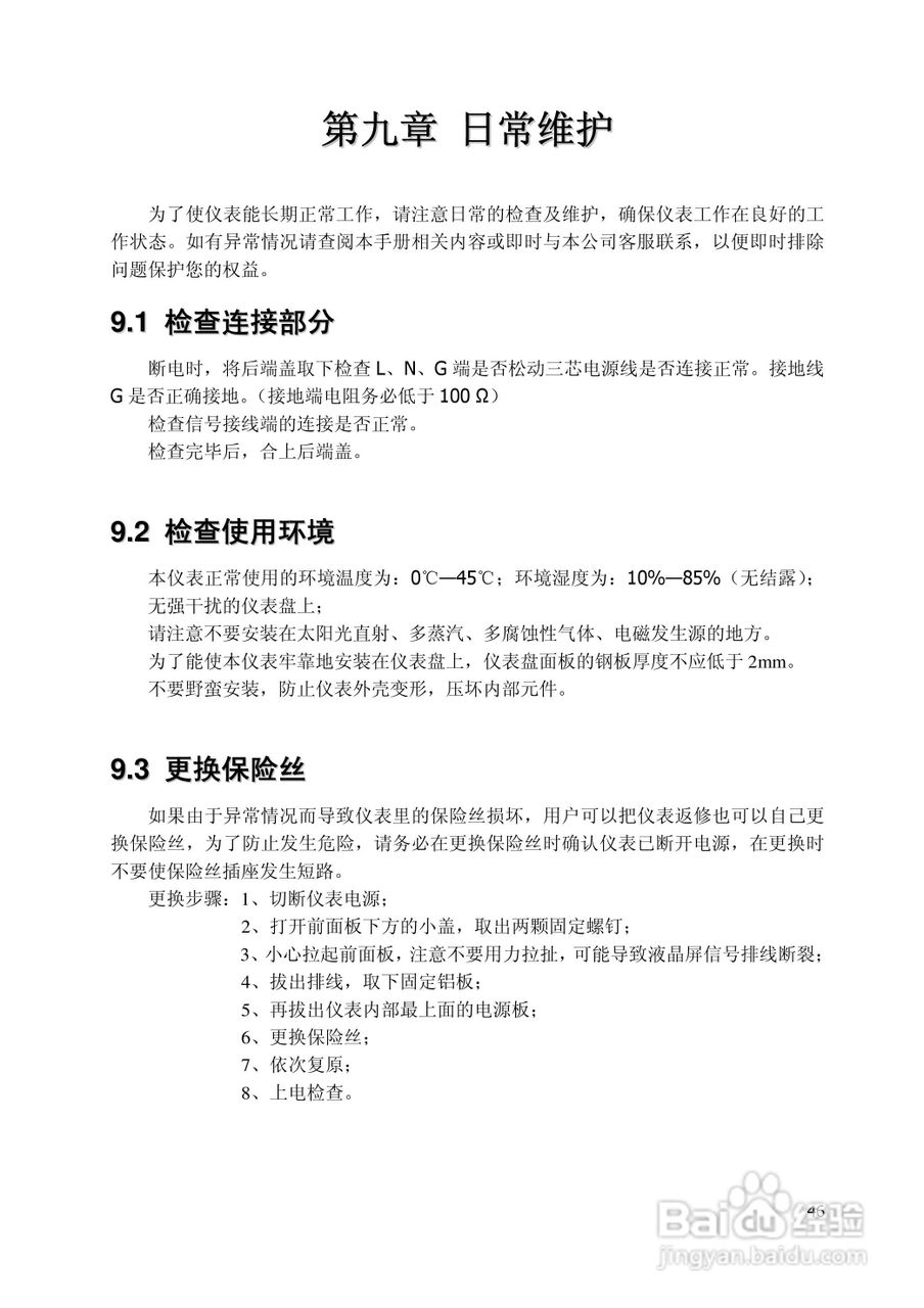
昌晖SWP-NSR100单色无纸记录仪(普通)说明书:[5]
2026-03-30 08:18:59
本篇为《昌晖SWP-NSR100单色无纸记录仪(普通)说明书》,主要介绍该产品的使用方法以及常见故障解决方案。
(共篇)
上一篇:
声明:
本网站引用、摘录或转载内容仅供网站访问者交流或参考,不代表本站立场,如存在版权或非法内容,请联系站长删除,联系邮箱:site.kefu@qq.com。
相关推荐
昌晖SWP-NSR100单色无纸记录仪(普通)说明书:[1]
阅读量:59
昌晖SWP-MSR100无纸记录仪说明书:[5]
阅读量:139
昌晖SWP-TSR200真彩无纸记录仪说明书:[5]
阅读量:138
昌晖SWP-MSR100无纸记录仪说明书:[1]
阅读量:79
昌晖SWP-MSR100无纸记录仪说明书:[3]
阅读量:110
猜你喜欢
什么食品养胃
灭顶之灾的意思
失意的意思
concert是什么意思
什么是独立院校
翘首的意思
顺水推舟的意思
泰国有什么好吃的
什么是友情链接
现在学什么专业最好
猜你喜欢
显卡显存有什么用
胡思乱想的意思
征程什么意思
泡温泉要带什么
涉警人员是什么意思啊
什么是封闭式基金
寂静的意思
吹毛求疵的意思
无时无刻的意思
万什么千什么的成语