指南生活
首页
美食营养
手工爱好
生活家居
返回
指南生活
首页
美食营养
游戏数码
手工爱好
生活家居
健康养生
运动户外
职场理财
情感交际
母婴教育
时尚美容
知识问答
生活知识
搜索
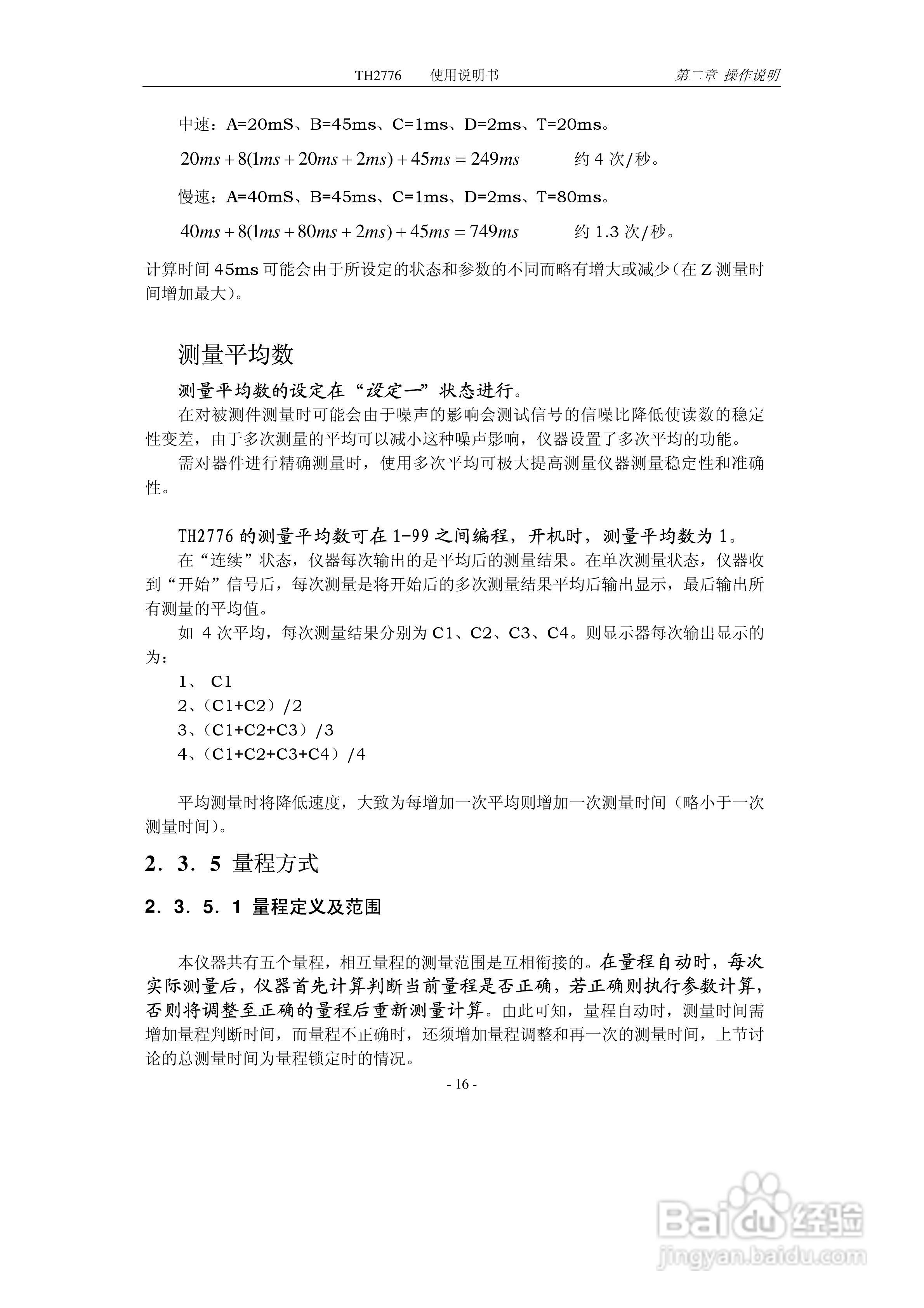
锦流源电子TH2776电感测试仪说明书:[2]
2026-03-16 18:47:09
本篇为《锦流源电子TH2776电感测试仪说明书》,主要介绍该产品的使用方法以及常见故障解决方案。
(共篇)
上一篇:
|
下一篇:
声明:
本网站引用、摘录或转载内容仅供网站访问者交流或参考,不代表本站立场,如存在版权或非法内容,请联系站长删除,联系邮箱:site.kefu@qq.com。
相关推荐
锦流源电子TH2776电感测试仪说明书:[1]
阅读量:113
锦流源电子TH2619大电容测试仪说明书:[9]
阅读量:38
锦流源电子TH2619大电容测试仪说明书:[11]
阅读量:102
锦流源电子TH2619大电容测试仪说明书:[10]
阅读量:142
电感一体式成型机
阅读量:124
猜你喜欢
神奇的近义词是什么
report是什么意思
lamp是什么意思
等什么君真人照片
父亲节送什么礼物给爸爸好
一起爬山吗什么梗
机构代码是什么
我国最早的诗歌总集是什么
婆娑是什么意思
梦见掉牙是什么意思
猜你喜欢
什么是鸡眼
uc是什么
信噪比是什么意思
白萝卜不能和什么一起吃
demo什么意思
什么植物和动物像鸡
什么东西辟邪
skype是什么意思
香蕉不能和什么一起吃
10085是什么号