指南生活
首页
美食营养
手工爱好
生活家居
返回
指南生活
首页
美食营养
游戏数码
手工爱好
生活家居
健康养生
运动户外
职场理财
情感交际
母婴教育
时尚美容
知识问答
生活知识
生活百科
搜索
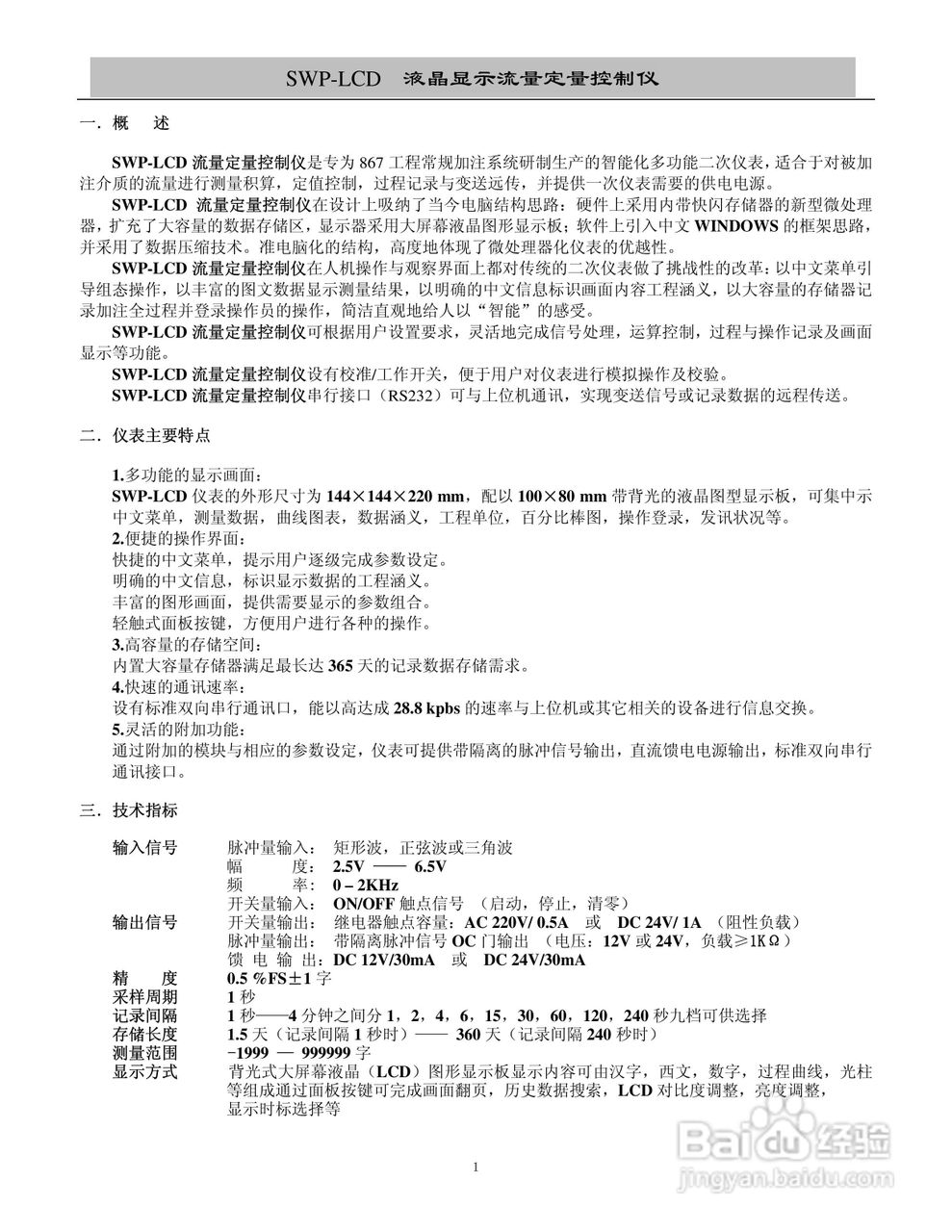
昌晖LCD867流量定量控制仪说明书:[1]
2026-03-29 19:37:56
本篇为《昌晖LCD867流量定量控制仪说明书》,主要介绍该产品的使用方法以及常见故障解决方案。
(共篇)
下一篇:
声明:
本网站引用、摘录或转载内容仅供网站访问者交流或参考,不代表本站立场,如存在版权或非法内容,请联系站长删除,联系邮箱:site.kefu@qq.com。
相关推荐
昌晖LCD867流量定量控制仪说明书:[2]
阅读量:128
昌晖LCD-M大屏幕多路仪表说明书:[1]
阅读量:23
昌晖SWP-LCD-LR流量记录仪(带防盗)说明书:[1]
阅读量:29
昌晖SWP-LCD-LR流量记录仪(带防盗)说明书:[3]
阅读量:175
昌晖SWP-LCD-LR流量记录仪(无防盗)说明书:[6]
阅读量:65
猜你喜欢
到贵州旅游攻略
巴厘岛旅游报价
cs1.6怎么加电脑人
西安旅游攻略
蚌埠旅游景点
网页打不开怎么回事
网上赚钱怎么赚
江郎山风景区
什么植物可以净化空气
石家庄邮电职业技术学院怎么样
猜你喜欢
赣州旅游
武汉旅游攻略
雅诗兰黛护肤品怎么样
途牛旅游网
云南旅游团
情人节英语怎么说
怎么表白不会被拒绝
电脑颜色怎么调
刷机精灵怎么刷机
孕妇可以用护垫吗