指南生活
首页
美食营养
手工爱好
生活家居
返回
指南生活
首页
美食营养
游戏数码
手工爱好
生活家居
健康养生
运动户外
职场理财
情感交际
母婴教育
时尚美容
知识问答
生活知识
搜索
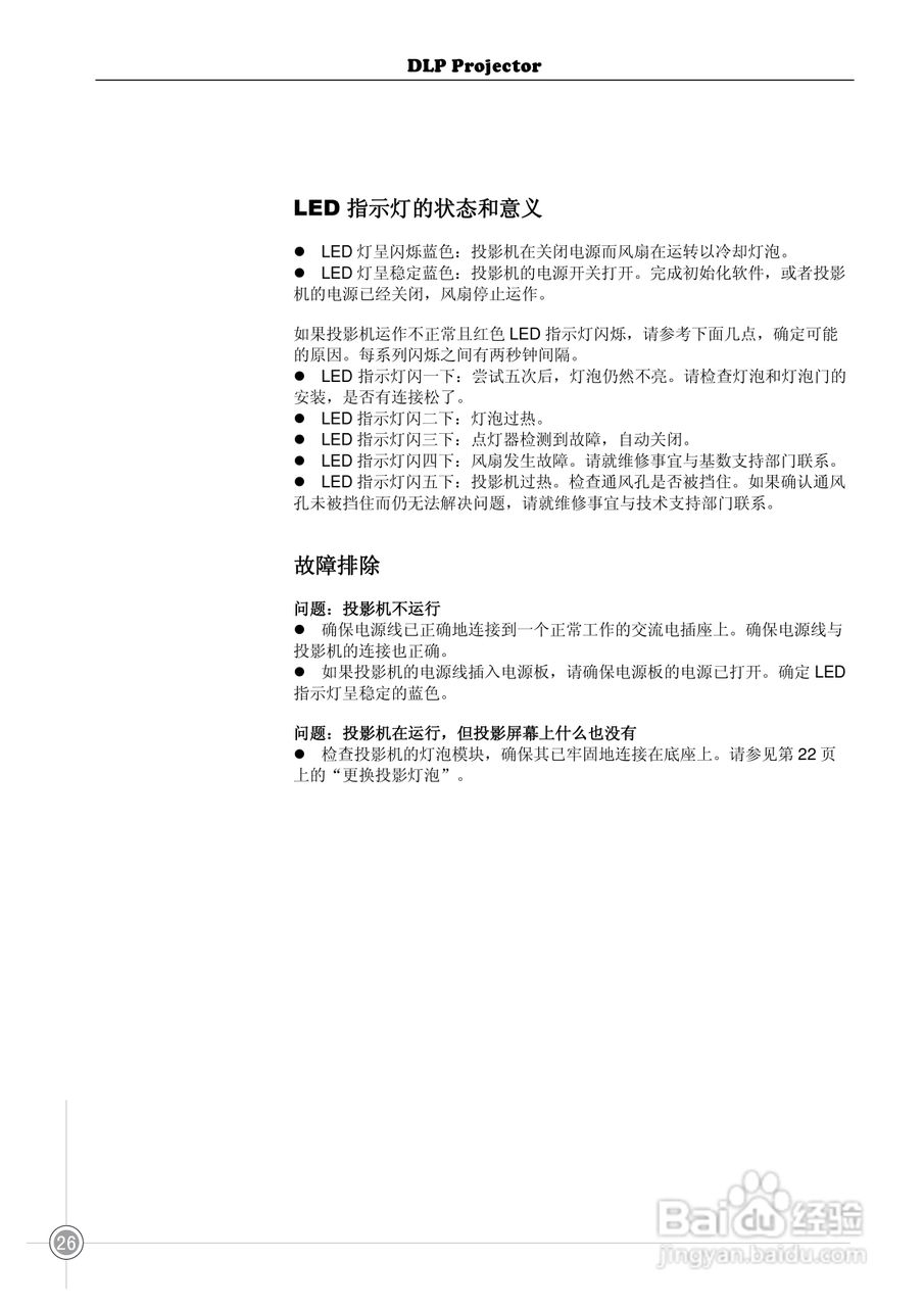
雅图ACTO DX110投影机使用说明书:[4]
2026-03-11 06:46:00
本篇为《雅图ACTO DX110投影机使用说明书》,主要介绍该产品的使用方法以及常见故障解决方案。
(共篇)
上一篇:
声明:
本网站引用、摘录或转载内容仅供网站访问者交流或参考,不代表本站立场,如存在版权或非法内容,请联系站长删除,联系邮箱:site.kefu@qq.com。
相关推荐
雅图ACTO DX120投影机使用说明书:[4]
阅读量:143
雅图ACTO DX128投影机使用说明书:[1]
阅读量:185
雅图ACTO DX125投影机使用说明书:[1]
阅读量:73
雅图ACTO DX125投影机使用说明书:[3]
阅读量:127
投影机怎样连接使用
阅读量:125
猜你喜欢
如何培养学习兴趣
they是什么意思
rua是什么意思
怎么用面包机做蛋糕
如何选购二手车
喉咙干痒咳嗽是什么原因
脚趾甲变厚怎么治
2月18日是什么星座
鱼子怎么做
如何折纸花
猜你喜欢
sop是什么意思
电表读数怎么看
如何说好普通话
性福生活
斐讯路由器怎么安装
生活中的小镜头
曲线行驶怎么看点
如何锻炼弹跳力
如何培养学习兴趣
笔记本怎么关闭触控板