指南生活
首页
美食营养
手工爱好
生活家居
返回
指南生活
首页
美食营养
游戏数码
手工爱好
生活家居
健康养生
运动户外
职场理财
情感交际
母婴教育
时尚美容
知识问答
搜索
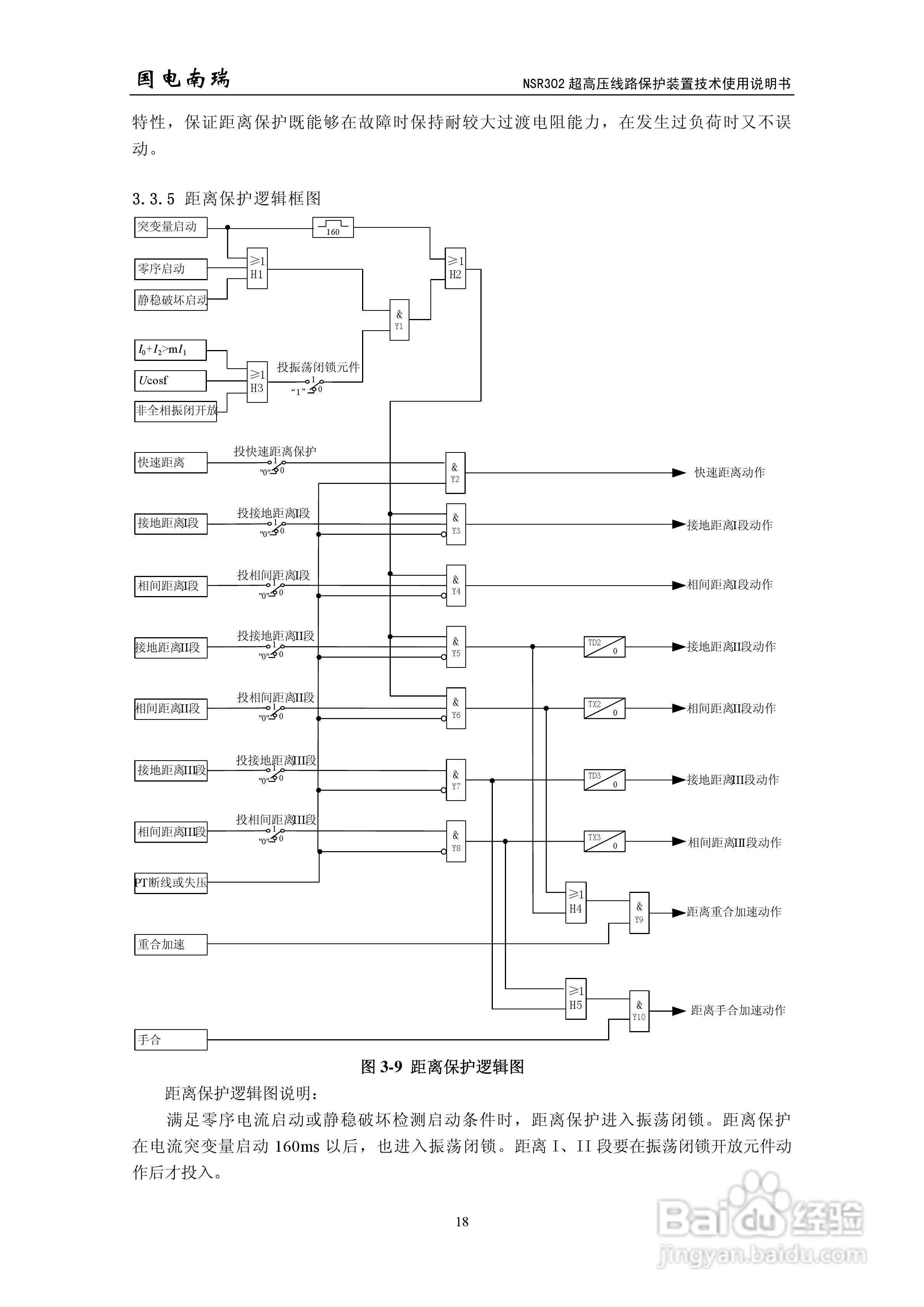
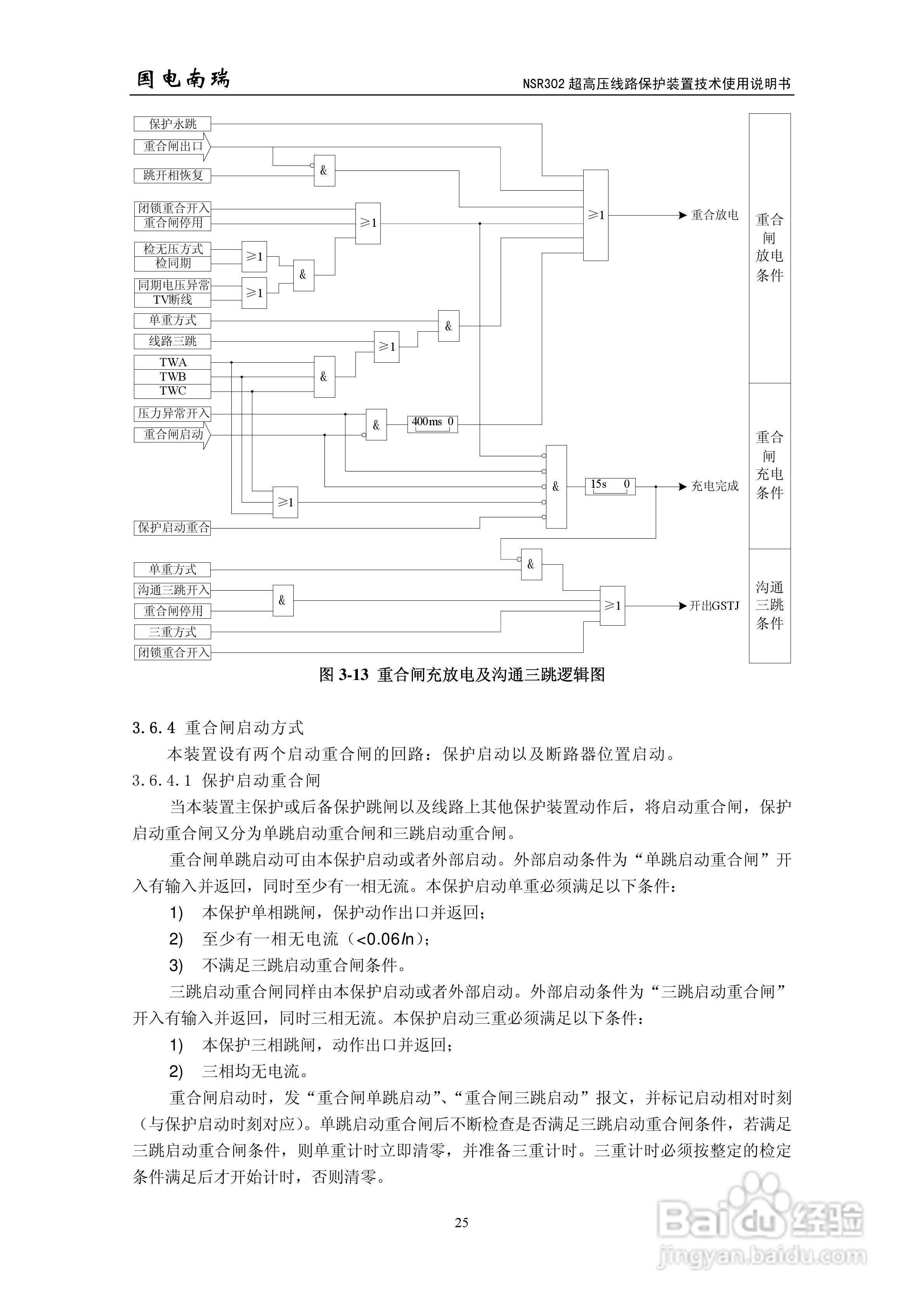
国电南瑞NSR302超高压线路保护装置技术使用说明书:[3]
2025-12-02 01:10:14
本篇为《国电南瑞NSR302超高压线路保护装置技术使用说明书》,主要介绍该产品的使用方法以及常见故障解决方案。
(共篇)
上一篇:
|
下一篇:
声明:
本网站引用、摘录或转载内容仅供网站访问者交流或参考,不代表本站立场,如存在版权或非法内容,请联系站长删除,联系邮箱:site.kefu@qq.com。
相关推荐
公务员应从哪些方面着手进行口才训练
阅读量:120
A股市场是什么意思?什么是A股、B股?
阅读量:39
TAPD管理员如何修改文档标题?
阅读量:118
智联招聘怎么屏蔽企业
阅读量:104
微社区定制区域如何添加应用
阅读量:94
猜你喜欢
绕指柔是什么意思
不知所云的意思
什么牌子护手霜好用
snack是什么意思
黄金etf是什么意思
英姿飒爽的意思
什么是情商和智商
rule是什么意思
杂乱无章的意思
感染的意思
猜你喜欢
感恩祝福语
处理照片用什么软件好
什么项目适合创业
淘宝上卖什么最赚钱
注册会计师成绩什么时候出
家庭主妇能做什么
生辰八字是什么意思
祝福爸爸的话
有什么恐怖电影好看
什么是二线蓝筹股