指南生活
首页
美食营养
手工爱好
生活家居
返回
指南生活
首页
美食营养
游戏数码
手工爱好
生活家居
健康养生
运动户外
职场理财
情感交际
母婴教育
时尚美容
知识问答
生活知识
搜索
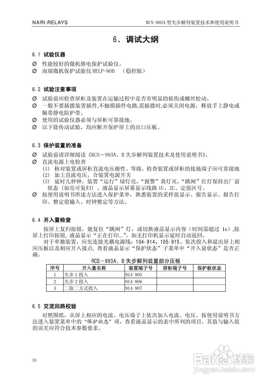
南瑞继保RCS-993A型失步解列装置使用说明书:[3]
2025-12-17 04:37:12
本篇为《南瑞继保RCS-993A型失步解列装置使用说明书》,主要介绍该产品的使用方法以及常见故障解决方案。
(共篇)
上一篇:
声明:
本网站引用、摘录或转载内容仅供网站访问者交流或参考,不代表本站立场,如存在版权或非法内容,请联系站长删除,联系邮箱:site.kefu@qq.com。
相关推荐
南瑞继保RCS-993A型失步解列装置使用说明书:[2]
阅读量:120
南瑞继保RCS-991型稳定控制装置使用说明书:[3]
阅读量:101
南瑞继保RCS-928A型断路器闪络保护装置使用说明书:[3]
阅读量:174
南瑞继保RCS-9609遥信采集装置使用说明书:[3]
阅读量:99
南瑞继保RCS-928A型断路器闪络保护装置使用说明书:[2]
阅读量:170
猜你喜欢
技术职称怎么填
sumif怎么用
receive怎么读
我的世界怎么孵龙蛋
速冻汤圆怎么炸
鱼头怎么做好吃
暖手宝怎么注水
社保怎么算
小便有异味是怎么回事
正规借条怎么写
猜你喜欢
龟头疼是怎么回事
网上怎么挣钱
怎么把pdf文件转换成word
电脑密码怎么设置取消
怎么能怀上孩子
电脑怎么没声音
word怎么打下划线
我的世界怎么盖房子
饥荒怎么种花
abc卫生巾怎么样