指南生活
首页
美食营养
手工爱好
生活家居
返回
指南生活
首页
美食营养
游戏数码
手工爱好
生活家居
健康养生
运动户外
职场理财
情感交际
母婴教育
时尚美容
知识问答
生活知识
搜索
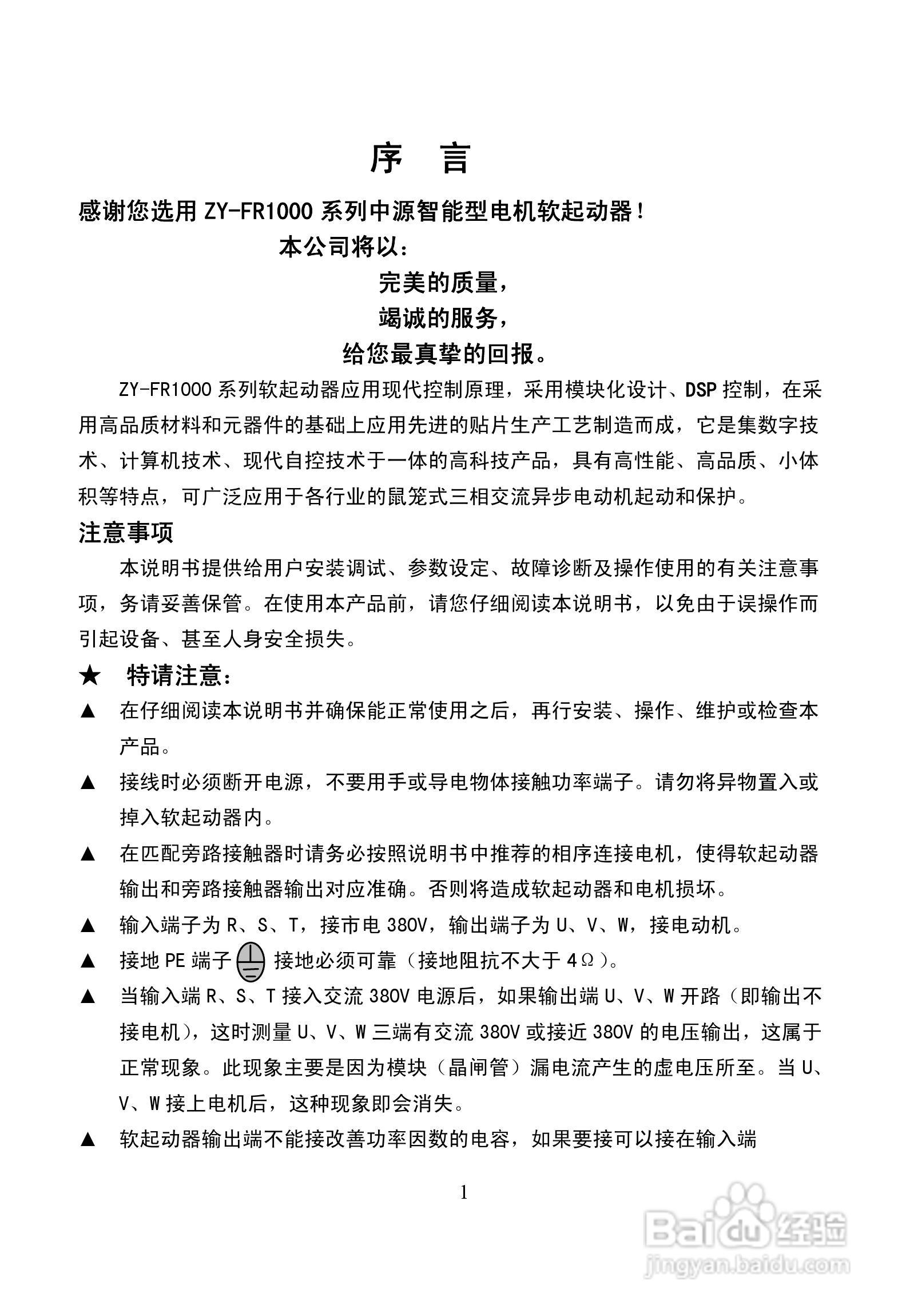
中源FR1000电机软起动器说明书V3.0:[1]
2026-01-01 00:31:16
本篇为《中源FR1000电机软起动器说明书V3.0》,主要介绍该产品的使用方法以及常见故障解决方案。
(共篇)
下一篇:
声明:
本网站引用、摘录或转载内容仅供网站访问者交流或参考,不代表本站立场,如存在版权或非法内容,请联系站长删除,联系邮箱:site.kefu@qq.com。
相关推荐
中源FR1000电机软起动器说明书V3.0:[3]
阅读量:140
JJR1000-2000软起动器说明书:[1]
阅读量:134
QCR电机软起动器说明书:[1]
阅读量:74
QCR电机软起动器说明书:[2]
阅读量:162
摩托托尼VMX软起动器中文说明书:[1]
阅读量:192
猜你喜欢
当归的功效与作用及禁忌
鳄鱼属于什么动物
深海鱼油的功效与作用
什么是三资企业
白果有什么功效
桃花眼是什么样的
胶原蛋白有什么作用
有什么方法可以祛斑
什么是中产阶级
遮光罩的作用
猜你喜欢
运动会图片素材
because of you什么意思
黑木耳什么意思
玛咖的功效与作用
偶像运动会
吃柚子有什么功效和作用
苦瓜茶的功效与作用
白蛋白的功效与作用
有板有眼什么意思
松花粉的功效与作用及食用方法