指南生活
首页
美食营养
手工爱好
生活家居
返回
指南生活
首页
美食营养
游戏数码
手工爱好
生活家居
健康养生
运动户外
职场理财
情感交际
母婴教育
时尚美容
知识问答
生活知识
搜索
七彩虹:逸彩9500GT-GD3 CF黄金版 TC512M N11说明书:[1]
2025-12-20 07:16:22
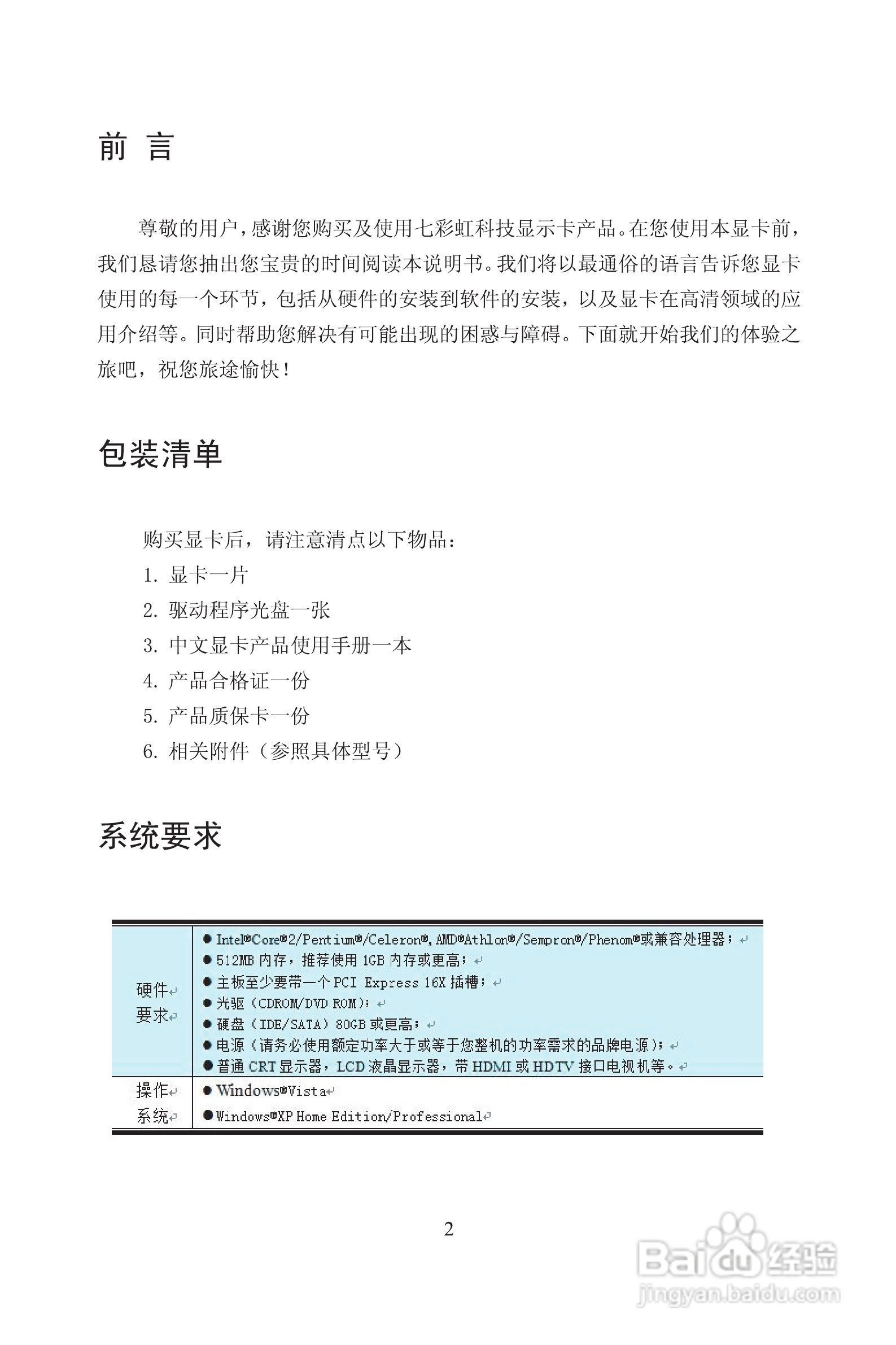
本篇为《七彩虹:逸彩9500GT-GD3 CF黄金版 TC512M N11说明书》,主要介绍该产品的使用方法以及常见故障解决方案。
(共篇)
下一篇:
声明:
本网站引用、摘录或转载内容仅供网站访问者交流或参考,不代表本站立场,如存在版权或非法内容,请联系站长删除,联系邮箱:site.kefu@qq.com。
相关推荐
七彩虹:逸彩9500GT-GD3 CF黄金版 TC512M N11说明书:[4]
阅读量:49
七彩虹:逸彩9500GT-GD3 CF黄金版 TC512M K14说明书:[1]
阅读量:190
七彩虹:逸彩9500GT-GD3 CF黄金版 TC512M K14说明书:[4]
阅读量:174
七彩虹:逸彩9500GT-GD3 CF黄金版 TC512M K14说明书:[2]
阅读量:40
七彩虹:逸彩9500GT-GD3 CV黄金版 TC512M C08说明书:[1]
阅读量:95
猜你喜欢
闪点是什么意思
梦到棺材是什么意思
茉莉花茶属于什么茶
什么是社会主义
led是什么意思
deal是什么意思
po什么意思
混纺是什么面料
cute什么意思
你也不必牵强再说爱我是什么歌
猜你喜欢
炜是什么意思
什么山什么水
高考600分能上什么大学
什么是二次元
2016年是什么年
cinema是什么意思
un是什么意思
信用卡有什么用
then是什么意思
分销是什么意思