指南生活
首页
美食营养
手工爱好
生活家居
返回
指南生活
首页
美食营养
游戏数码
手工爱好
生活家居
健康养生
运动户外
职场理财
情感交际
母婴教育
时尚美容
知识问答
生活知识
生活百科
搜索
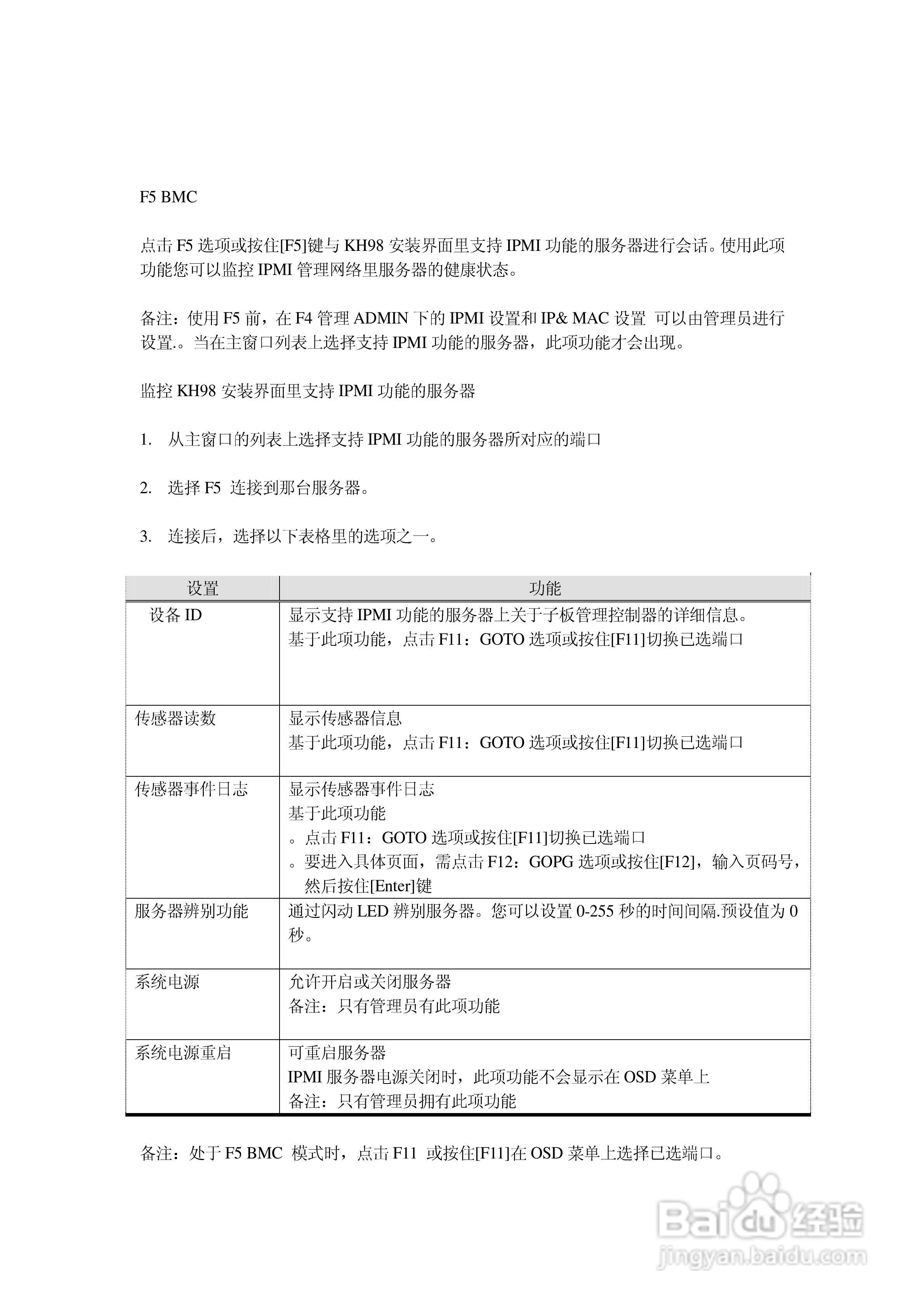
KH-98 KVM切换器用户手册:[5]
2026-03-23 02:49:33
本篇为《KH-98 KVM切换器用户手册》,主要介绍该产品的使用方法以及常见故障解决方案。
(共篇)
上一篇:
|
下一篇:
声明:
本网站引用、摘录或转载内容仅供网站访问者交流或参考,不代表本站立场,如存在版权或非法内容,请联系站长删除,联系邮箱:site.kefu@qq.com。
相关推荐
CS1308/CS1316 KVM切换器用户手册:[5]
阅读量:25
CS1308/CS1316 KVM切换器用户手册:[6]
阅读量:75
Cat 5 高密度KVM 切换器KH-1508/KH-1516 用户手册:[7]
阅读量:181
Cat 5 高密度KVM 切换器KH-1508/KH-1516 用户手册:[4]
阅读量:21
Cat 5 高密度KVM 切换器KH-1508/KH-1516 用户手册:[3]
阅读量:21
猜你喜欢
大熊猫为什么被视为中国的国宝
醋泡花生的正确做法
电脑怎么下载软件
怎么打印文件
痛经怎么缓解
腰肌劳损怎么恢复
为什么老师会在这里
车险怎么买最划算
法令纹怎么消除
马可波罗瓷砖怎么样
猜你喜欢
金助理为什么这样
乳头痒是怎么回事
根号3等于多少怎么算
怎么查违章车辆查询
nurse怎么读
selina为什么不能生育
肚子里咕噜咕噜响是怎么回事
笨鸡的做法
恁怎么读
酸萝卜的做法大全