指南生活
首页
美食营养
手工爱好
生活家居
返回
指南生活
首页
美食营养
游戏数码
手工爱好
生活家居
健康养生
运动户外
职场理财
情感交际
母婴教育
时尚美容
知识问答
生活知识
生活百科
搜索
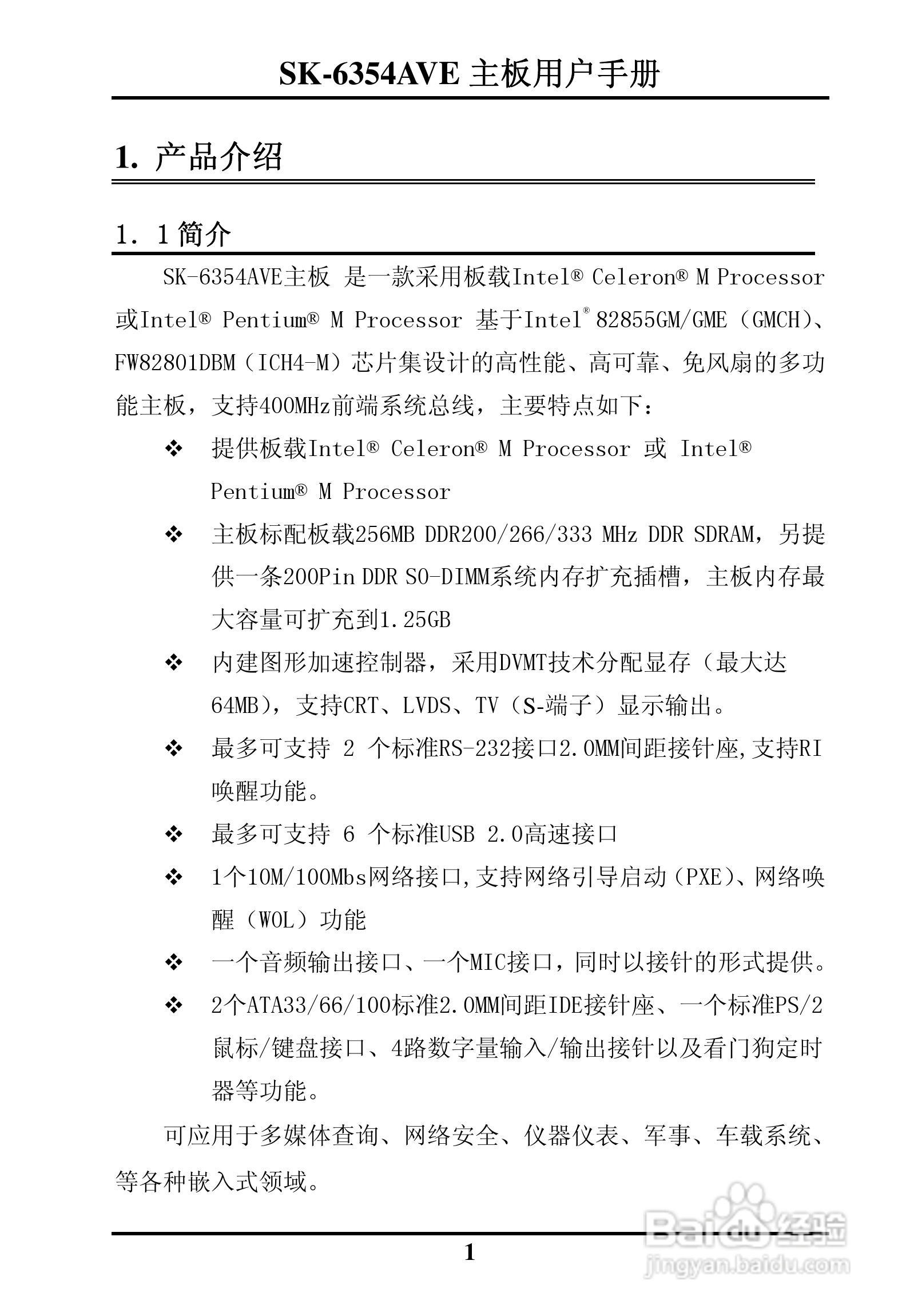
SK-6354AVE嵌入式主板用户手册:[1]
2026-04-26 04:25:33
本篇为《SK-6354AVE嵌入式主板用户手册》,主要介绍该产品的使用方法以及常见故障解决方案。
(共篇)
下一篇:
声明:
本网站引用、摘录或转载内容仅供网站访问者交流或参考,不代表本站立场,如存在版权或非法内容,请联系站长删除,联系邮箱:site.kefu@qq.com。
相关推荐
SK-6354AVE嵌入式主板用户手册:[2]
阅读量:67
首控科技 ITX-M830AVEMINI嵌入式主板用户手册:[1]
阅读量:81
YDSTECH PCM-9351 3.5寸嵌入式主板用户手册:[1]
阅读量:180
SK-6263AVE ISA半长工业级主板用户手册:[6]
阅读量:116
深蓝宇SOM-3201嵌入式ARM主板用户手册:[1]
阅读量:171
猜你喜欢
突然头晕是怎么回事
莲藕怎么炒好吃
食物中毒怎么办
兔肉怎么做好吃
页脚怎么设置成每页不同
跟腱炎怎么治疗
体温计怎么用
淘宝怎么退货
妍诗美护肤品怎么样
宝宝晚上睡觉不踏实哭闹怎么回事
猜你喜欢
怎么注册商标
wps怎么自动生成目录
水煮鱼怎么做
怎么算油耗
紫色英语怎么读
面筋怎么做
泰拉瑞亚猪鲨怎么召唤
怎么查开户行
怎么杀人
我来自中国英语怎么说