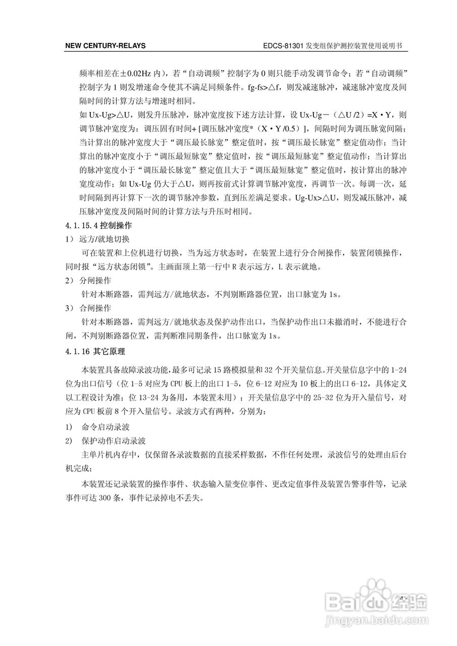
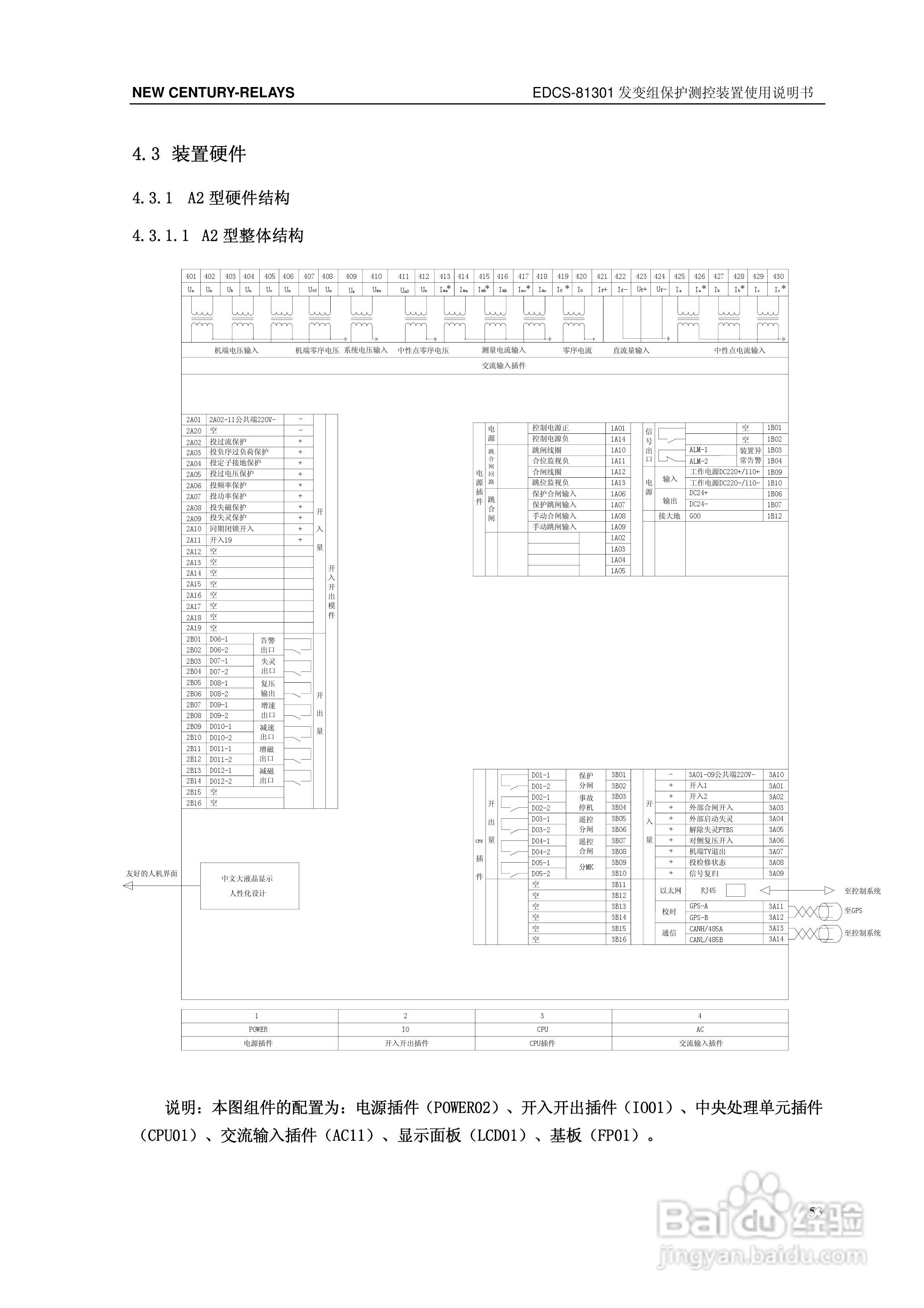
指南生活
首页
美食营养
手工爱好
生活家居
返回
指南生活
首页
美食营养
游戏数码
手工爱好
生活家居
健康养生
运动户外
职场理财
情感交际
母婴教育
时尚美容
知识问答
搜索
新世纪EDCS-81302发变组保护测控装置说明书:[6]
2025-11-19 13:17:45
本篇为《新世纪EDCS-81302发变组保护测控装置说明书》,主要介绍该产品的使用方法以及常见故障解决方案。
(共篇)
上一篇:
|
下一篇:
声明:
本网站引用、摘录或转载内容仅供网站访问者交流或参考,不代表本站立场,如存在版权或非法内容,请联系站长删除,联系邮箱:site.kefu@qq.com。
相关推荐
新世纪EDCS-81302发变组保护测控装置说明书:[9]
阅读量:94
新世纪EDCS-81503站用变保护测控装置说明书:[6]
阅读量:34
新世纪EDCS-81503站用变保护测控装置说明书:[8]
阅读量:161
新世纪EDCS-81503站用变保护测控装置说明书:[2]
阅读量:123
新世纪EDCS-81503站用变保护测控装置说明书:[14]
阅读量:141
猜你喜欢
怎么把手机的照片传到电脑
上课犯困怎么办
榴莲怎么开
鸡爪子怎么做好吃
博洋家纺怎么样
眼睛斜视怎么矫正
ps字体怎么加粗
黑蒜怎么吃
路由器dns怎么设置
山药豆怎么吃
猜你喜欢
钙片怎么吃
缺铁性贫血怎么治疗
苹果手机怎么设置来电视频
华硕怎么进入bios
怎么加盟汉堡店
圣诞节英文怎么说
户尘螨过敏怎么办
眼皮上长疙瘩怎么回事
密码箱密码忘了怎么办
怎么才能瘦脸