指南生活
首页
美食营养
手工爱好
生活家居
返回
指南生活
首页
美食营养
游戏数码
手工爱好
生活家居
健康养生
运动户外
职场理财
情感交际
母婴教育
时尚美容
知识问答
生活知识
生活百科
搜索
HXR-NX3D1C NXCAM 3D 手持式摄录一体机操作手册:[5]
2026-04-27 00:01:22
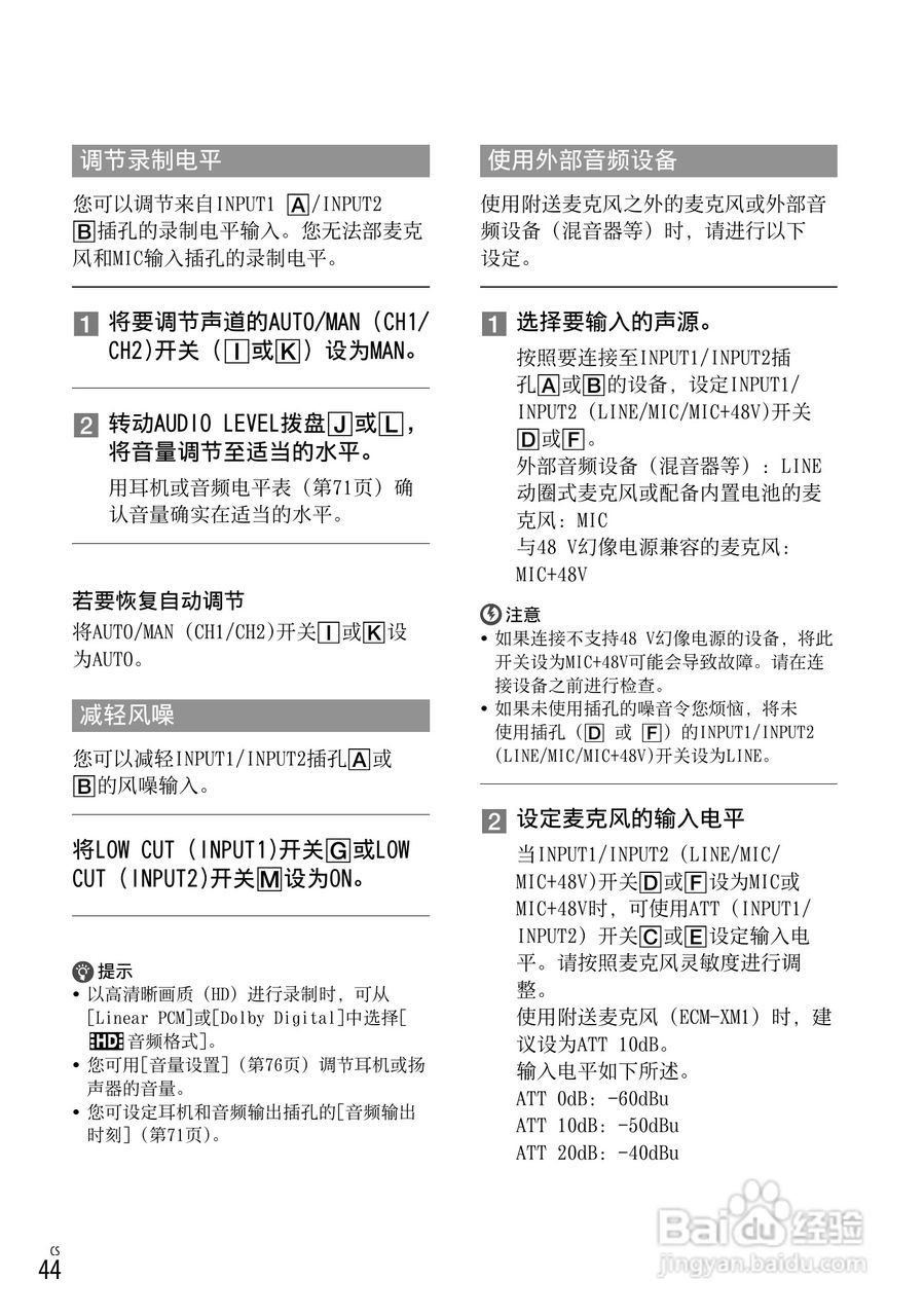
本篇为《HXR-NX3D1C NXCAM 3D 手持式摄录一体机操作手册》,主要介绍该产品的使用方法以及常见故障解决方案。
(共篇)
上一篇:
|
下一篇:
声明:
本网站引用、摘录或转载内容仅供网站访问者交流或参考,不代表本站立场,如存在版权或非法内容,请联系站长删除,联系邮箱:site.kefu@qq.com。
相关推荐
HXR-NX3D1C NXCAM 3D 手持式摄录一体机操作手册:[9]
阅读量:69
HXR-MC1500C肩扛式高清摄录一体机操作手册:[8]
阅读量:96
HXR-NX3D1C NXCAM 3D 手持式摄录一体机操作手册:[12]
阅读量:53
HXR-NX3D1C NXCAM 3D 手持式摄录一体机操作手册:[11]
阅读量:78
HXR-NX3D1C NXCAM 3D 手持式摄录一体机操作手册:[10]
阅读量:95
猜你喜欢
眼睛周围长脂肪粒怎么办
排卵期是怎么算的
苦涩的近义词
痛经怎么办快速解决
民俗博物馆
被热水烫伤怎么处理
中签号怎么看
叮咛的近义词是什么
网页打不开怎么办
怎么查mac地址
猜你喜欢
火火兔怎么下载歌曲
大便绿色是怎么回事
什么样的发型好看
斩钉截铁的近义词
孕妇感冒对胎儿有影响吗
脸上干燥起皮怎么办
愉快的近义词
cad图怎么打印
莫名其妙的近义词
千真万确的近义词