指南生活
首页
美食营养
手工爱好
生活家居
返回
指南生活
首页
美食营养
游戏数码
手工爱好
生活家居
健康养生
运动户外
职场理财
情感交际
母婴教育
时尚美容
知识问答
生活知识
生活百科
搜索
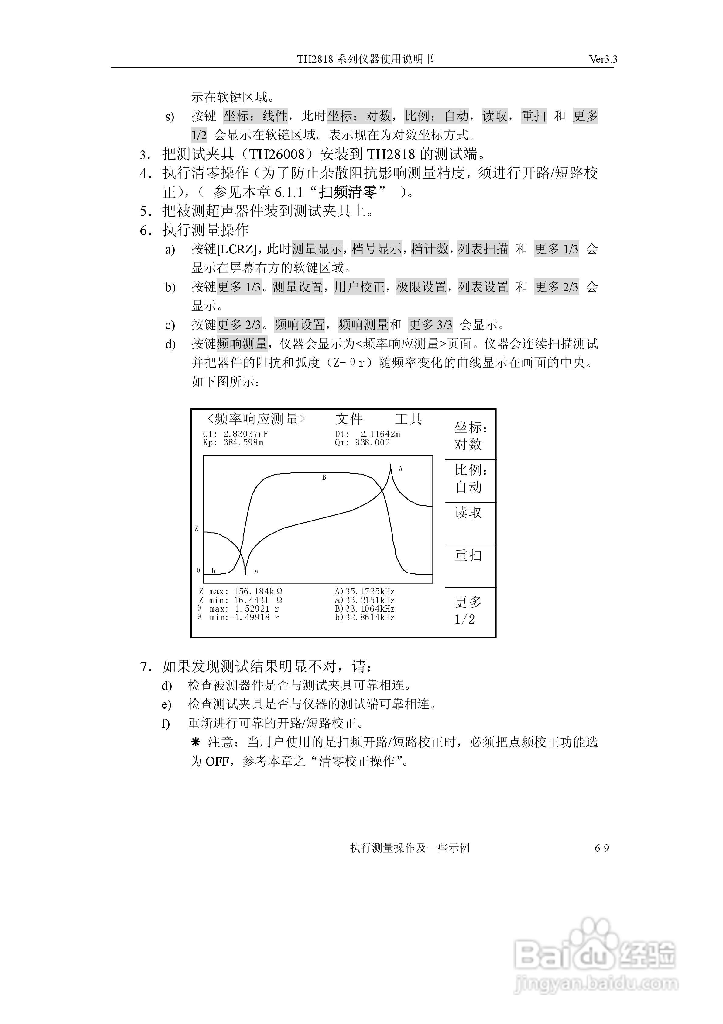
TH2818系列自动元件分析仪说明书:[10]
2026-05-13 21:44:53
本篇为《TH2818系列自动元件分析仪说明书》,主要介绍该产品的使用方法以及常见故障解决方案。
(共篇)
上一篇:
|
下一篇:
声明:
本网站引用、摘录或转载内容仅供网站访问者交流或参考,不代表本站立场,如存在版权或非法内容,请联系站长删除,联系邮箱:site.kefu@qq.com。
相关推荐
TH2818系列自动元件分析仪说明书:[11]
阅读量:194
TH2818系列自动元件分析仪说明书:[14]
阅读量:106
TH2818系列自动元件分析仪说明书:[7]
阅读量:52
TH2818系列自动元件分析仪说明书:[5]
阅读量:167
TH2818系列自动元件分析仪说明书:[6]
阅读量:160
猜你喜欢
boxster怎么读
股票涨幅怎么计算
putty怎么用
互助旅游
如何查询医保卡余额
如何查询公积金余额
如何写申请报告
西安到华山旅游攻略
颜文字怎么打
南昌工学院怎么样
猜你喜欢
手机无限重启怎么办
wps画图工具在哪里
怎么化妆打扮自己
充满鲜花的世界到底在哪里
如何变白脸部
嵩山在哪里
如何删除页码
深圳北站在哪里
错误691怎么解决
一分一段表怎么换算位次