指南生活
首页
美食营养
手工爱好
生活家居
返回
指南生活
首页
美食营养
游戏数码
手工爱好
生活家居
健康养生
运动户外
职场理财
情感交际
母婴教育
时尚美容
知识问答
生活知识
生活百科
搜索
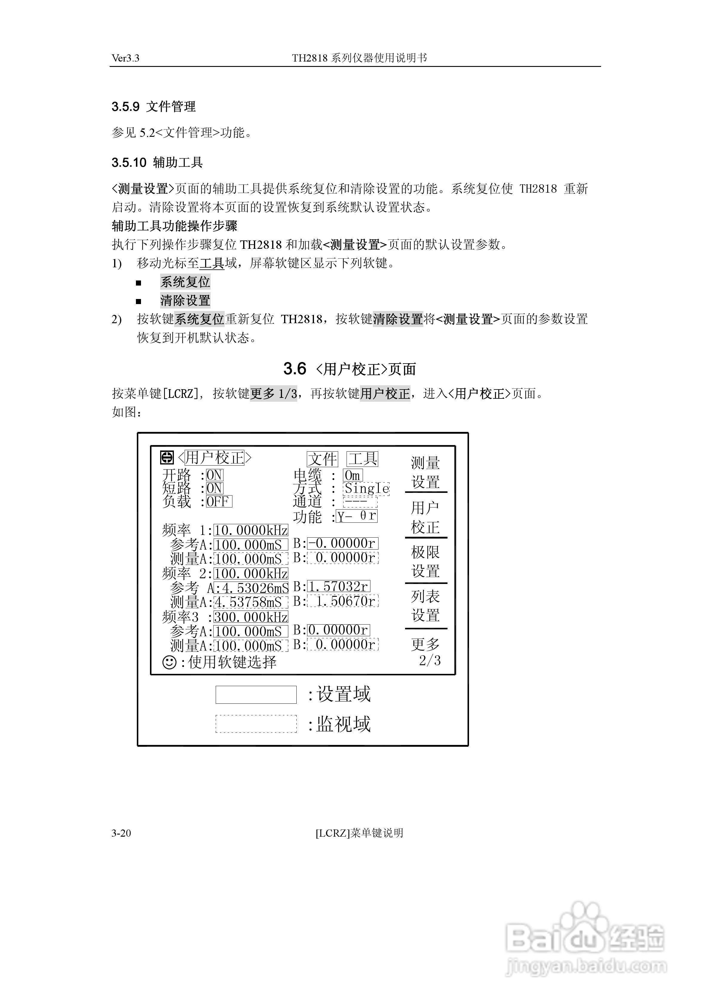
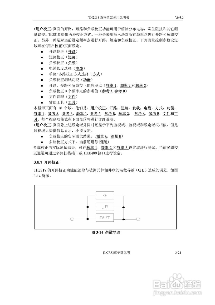
TH2818系列自动元件分析仪说明书:[5]
2026-05-12 22:25:02
本篇为《TH2818系列自动元件分析仪说明书》,主要介绍该产品的使用方法以及常见故障解决方案。
(共篇)
上一篇:
|
下一篇:
声明:
本网站引用、摘录或转载内容仅供网站访问者交流或参考,不代表本站立场,如存在版权或非法内容,请联系站长删除,联系邮箱:site.kefu@qq.com。
相关推荐
TH2818系列自动元件分析仪说明书:[16]
阅读量:50
TH2818系列自动元件分析仪说明书:[9]
阅读量:89
TH2818系列自动元件分析仪说明书:[14]
阅读量:46
TH2818系列自动元件分析仪说明书:[12]
阅读量:111
TH2818系列自动元件分析仪说明书:[17]
阅读量:174
猜你喜欢
什么是孝道
有什么好看的言情小说
轻浮什么意思
脚后跟疼是什么原因引起的
疼爱的近义词是什么
中国养殖网
汽车gt是什么意思
尿血是什么病引起的
除却巫山不是云什么意思
三教九流是什么
猜你喜欢
什么是厌食症
维生素c片
me too是什么意思
pickup是什么意思
927事件是什么
什么婴儿奶粉好
中心圈是什么意思
维生素d的食物
狗狗皮肤病用什么药
bra什么意思