指南生活
首页
美食营养
手工爱好
生活家居
返回
指南生活
首页
美食营养
游戏数码
手工爱好
生活家居
健康养生
运动户外
职场理财
情感交际
母婴教育
时尚美容
知识问答
生活知识
生活百科
搜索
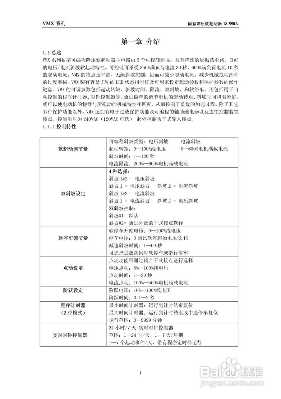
VMX-550-BP软起动器使用维护手册:[1]
2026-05-13 08:29:30
本篇为《VMX-550-BP软起动器使用维护手册》,主要介绍该产品的使用方法以及常见故障解决方案。
(共篇)
下一篇:
声明:
本网站引用、摘录或转载内容仅供网站访问者交流或参考,不代表本站立场,如存在版权或非法内容,请联系站长删除,联系邮箱:site.kefu@qq.com。
相关推荐
摩托托尼VMX软起动器中文说明书:[1]
阅读量:146
摩托托尼VMX软起动器中文说明书:[6]
阅读量:49
摩托托尼VMX软起动器中文说明书:[8]
阅读量:57
摩托托尼VMX软起动器中文说明书:[7]
阅读量:26
摩托托尼VMX软起动器中文说明书:[5]
阅读量:21
猜你喜欢
石榴的功效与作用禁忌
春季运动会
红枣的功效与作用
最近有什么新电影
趣味运动会主题
什么太阳能热水器好
预录取什么意思
颠茄片的功效与作用
enemy什么意思
乒乓球运动员排名
猜你喜欢
质点运动学
松花粉的作用
蜂胶的功效与作用及食用方法
鸡蛋炒什么菜好吃
幼儿园运动会入场词
什么东西最养胃
桂花酒的功效与作用
省略号表示什么
数学知识点
初三英语知识点