指南生活
首页
美食营养
手工爱好
生活家居
返回
指南生活
首页
美食营养
游戏数码
手工爱好
生活家居
健康养生
运动户外
职场理财
情感交际
母婴教育
时尚美容
知识问答
生活知识
生活百科
搜索
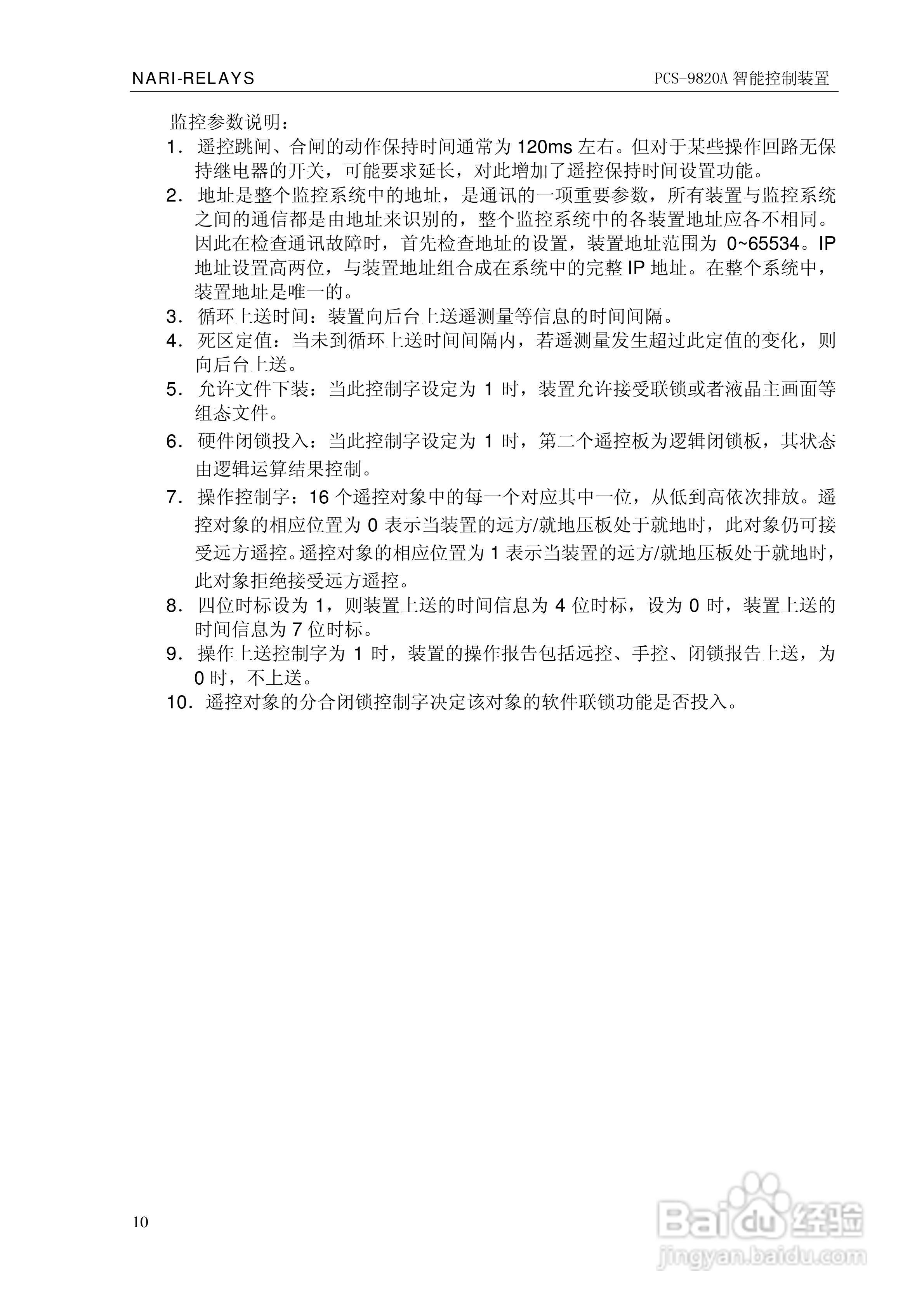
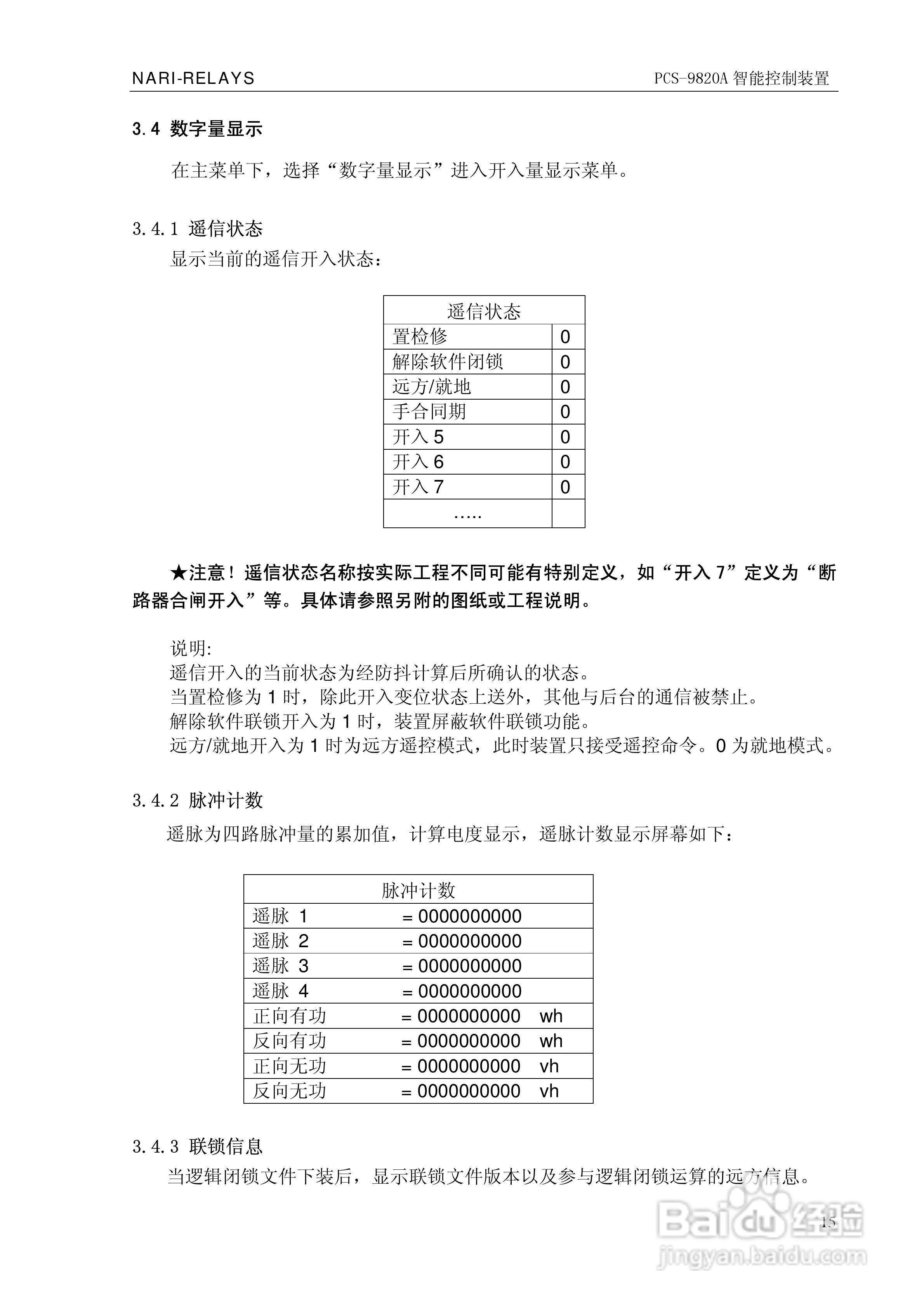
南瑞继保PCS-9820A智能控制装置使用说明书:[2]
2026-03-24 20:11:54
本篇为《南瑞继保PCS-9820A智能控制装置使用说明书》,主要介绍该产品的使用方法以及常见故障解决方案。
(共篇)
上一篇:
|
下一篇:
声明:
本网站引用、摘录或转载内容仅供网站访问者交流或参考,不代表本站立场,如存在版权或非法内容,请联系站长删除,联系邮箱:site.kefu@qq.com。
相关推荐
南瑞继保PCS-9820A智能控制装置使用说明书:[1]
阅读量:110
南瑞继保PCS-9820B智能控制装置使用说明书:[2]
阅读量:28
南瑞继保PCS-9820B智能控制装置使用说明书:[3]
阅读量:72
南瑞继保PCS-9820B智能控制装置使用说明书:[1]
阅读量:71
南瑞继保RCS-994C频率电压紧急控制装置使用说明书:[2]
阅读量:181
猜你喜欢
瓦斯琪怎么打
如何让你爱的人爱上你
桂圆泡水喝的功效
身份证如何挂失
长虹电视质量怎么样
广州旅游景点介绍
郑州四中怎么样
白水洋在哪里
如何给文件夹加密
老婆有外遇怎么查
猜你喜欢
枸杞子泡水喝壮阳
cf火麒麟怎么用
雷锋叔叔你在哪里
护士辞职报告怎么写
怎么刻录dvd
旅游管理就业方向
家里有跳蚤怎么消灭
人人车二手车怎么样
骨盆前倾如何矫正
康辉旅游官网