指南生活
首页
美食营养
手工爱好
生活家居
返回
指南生活
首页
美食营养
游戏数码
手工爱好
生活家居
健康养生
运动户外
职场理财
情感交际
母婴教育
时尚美容
知识问答
生活知识
搜索
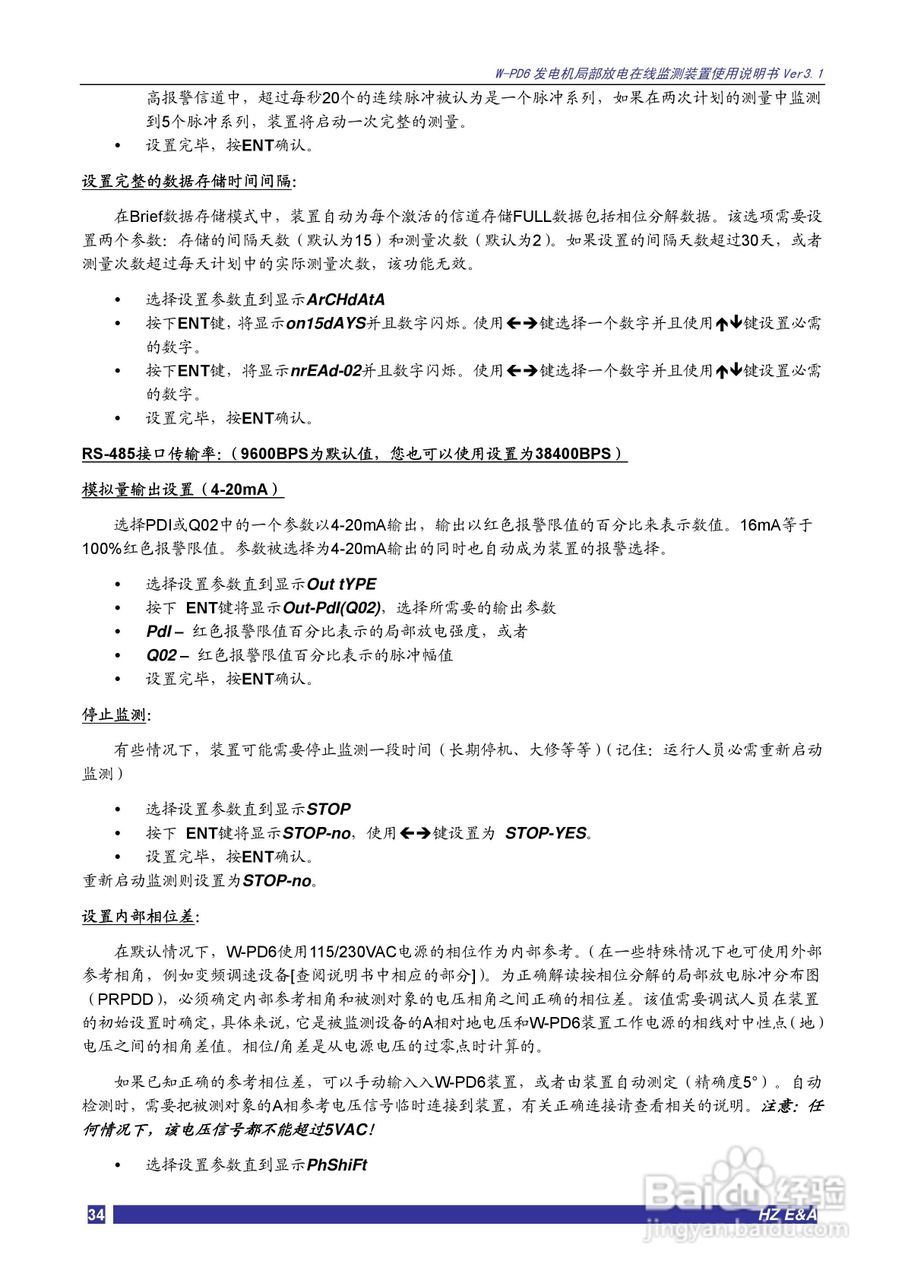
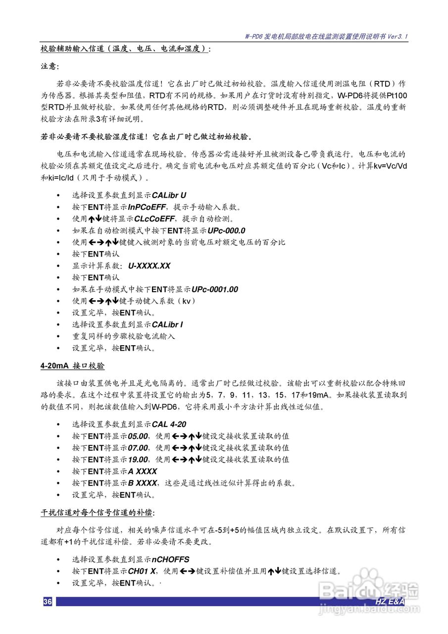
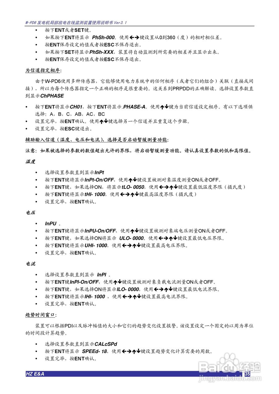
W-PD6发电机局部放电在线监测装置说明书V3.3:[4]
2025-12-28 10:26:38
本篇为《W-PD6发电机局部放电在线监测装置说明书V3.3》,主要介绍该产品的使用方法以及常见故障解决方案。
(共篇)
上一篇:
声明:
本网站引用、摘录或转载内容仅供网站访问者交流或参考,不代表本站立场,如存在版权或非法内容,请联系站长删除,联系邮箱:site.kefu@qq.com。
相关推荐
发电机转子轴磨损在线修复经验方法
阅读量:37
W-PD60发电机局部放电在线监测装置说明书V3.1:[3]
阅读量:26
W-PD60发电机局部放电在线监测装置说明书V3.1:[4]
阅读量:41
700千瓦济柴发电机价格
阅读量:107
发电机检修规程(下)
阅读量:52
猜你喜欢
得过且过是什么意思
托福是什么
top10是什么意思
一元复始是什么意思
poor是什么意思
炫耀的近义词是什么
做t是什么意思
什么是性冷淡
circle什么意思中文
副词修饰什么
猜你喜欢
pm2.5是什么意思
焦虑症是什么症状
500分能上什么大学
美人尖是什么
北上广是什么意思
数字货币是什么
梦见掉牙是什么意思
诸葛亮是个什么样的人
维度是什么意思
行车记录仪什么牌子好