指南生活
首页
美食营养
手工爱好
生活家居
返回
指南生活
首页
美食营养
游戏数码
手工爱好
生活家居
健康养生
运动户外
职场理财
情感交际
母婴教育
时尚美容
知识问答
生活知识
生活百科
搜索
通用型软起动器ZY-FR1000系列使用手册:[3]
2026-05-13 00:45:18
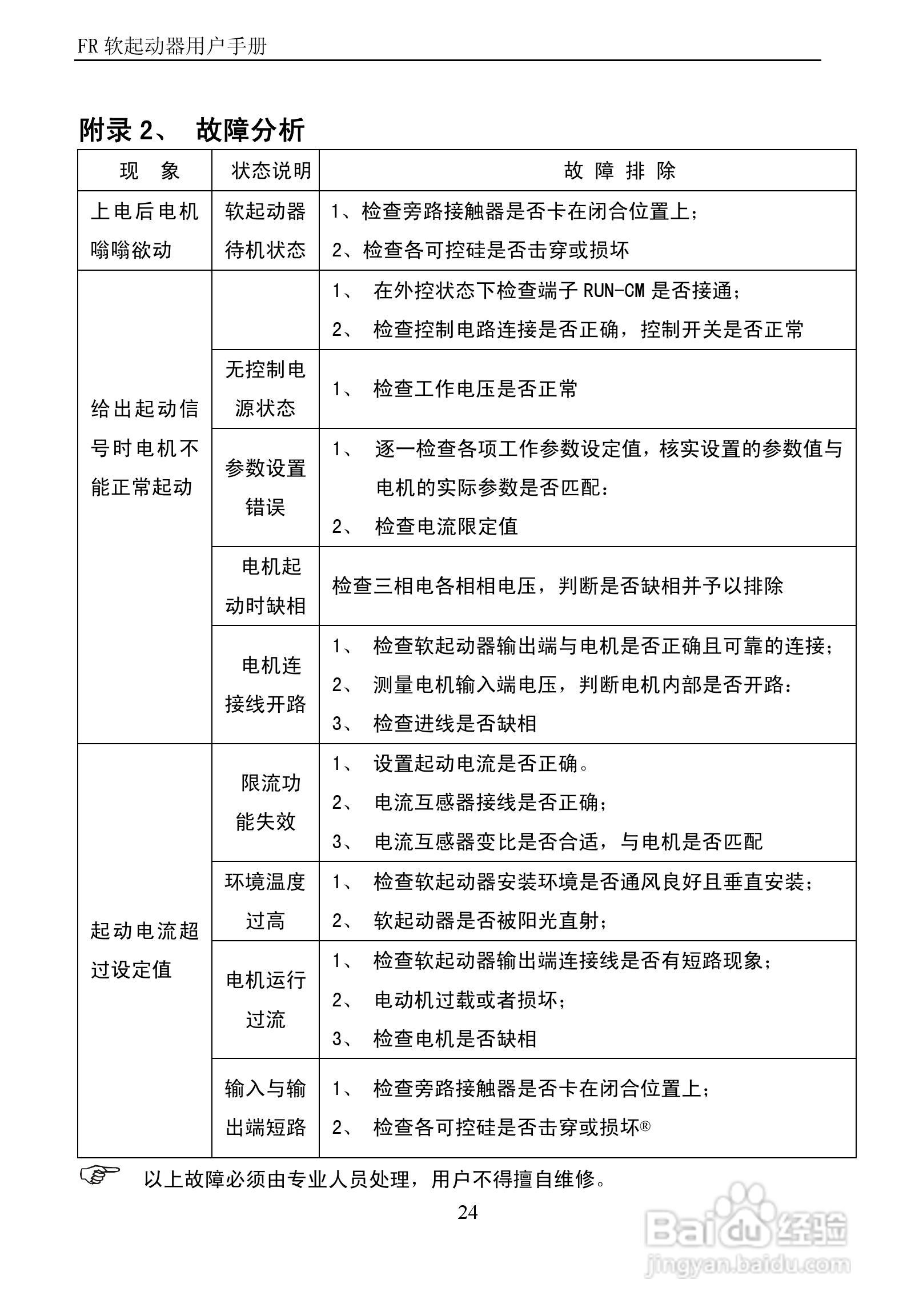
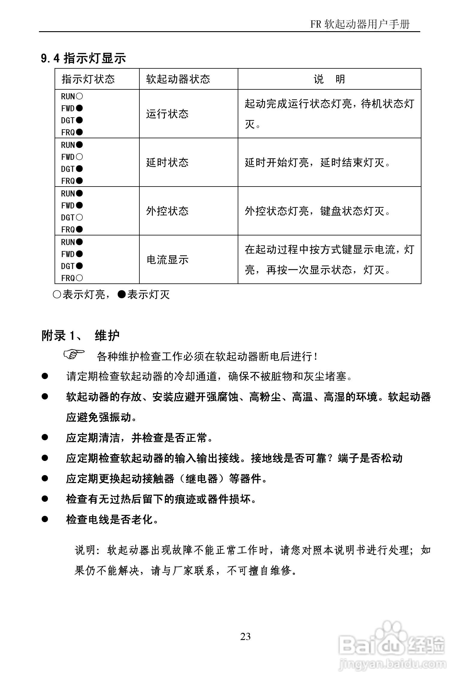
本篇为《通用型软起动器ZY-FR1000系列使用手册》,主要介绍该产品的使用方法以及常见故障解决方案。
(共篇)
上一篇:
|
下一篇:
声明:
本网站引用、摘录或转载内容仅供网站访问者交流或参考,不代表本站立场,如存在版权或非法内容,请联系站长删除,联系邮箱:site.kefu@qq.com。
相关推荐
SFR03系列软起动器使用手册:[1]
阅读量:185
中源动力ZY-FR2500软起动器用户手册:[1]
阅读量:172
YCR1系列电机软起动器使用说明书:[1]
阅读量:142
中源动力ZY-FR2500软起动器用户手册:[2]
阅读量:81
eSTAR 03-400软起动器用户手册:[3]
阅读量:187
猜你喜欢
好句摘抄大全10字
泥鳅的做法大全
拍大师怎么剪辑视频
咬肌太大怎么办
caterpillar怎么读
芝麻分怎么查
奥特曼游戏大全
太阳图片大全
tp-link无线路由器怎么设置
周公解梦大全查询原版
猜你喜欢
星界财团声望怎么刷
口气重怎么办
男运动鞋品牌大全
孟浩然简介
贵港旅游景点大全
莲藕的做法大全家常
玉米粉的做法大全
大米粥怎么做好吃
红米怎么样
谭晶怎么了