指南生活
首页
美食营养
手工爱好
生活家居
返回
指南生活
首页
美食营养
游戏数码
手工爱好
生活家居
健康养生
运动户外
职场理财
情感交际
母婴教育
时尚美容
知识问答
生活知识
生活百科
搜索
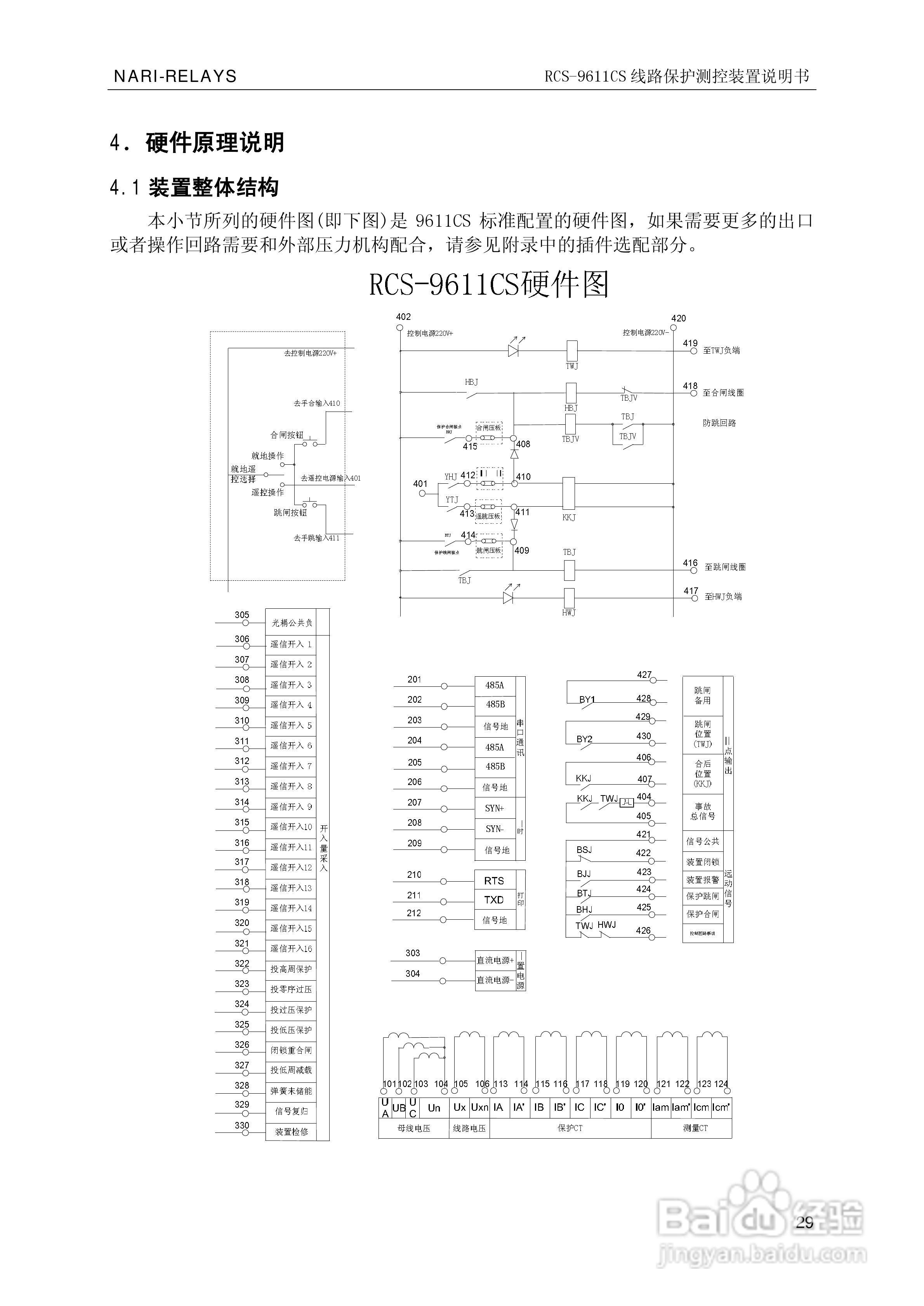
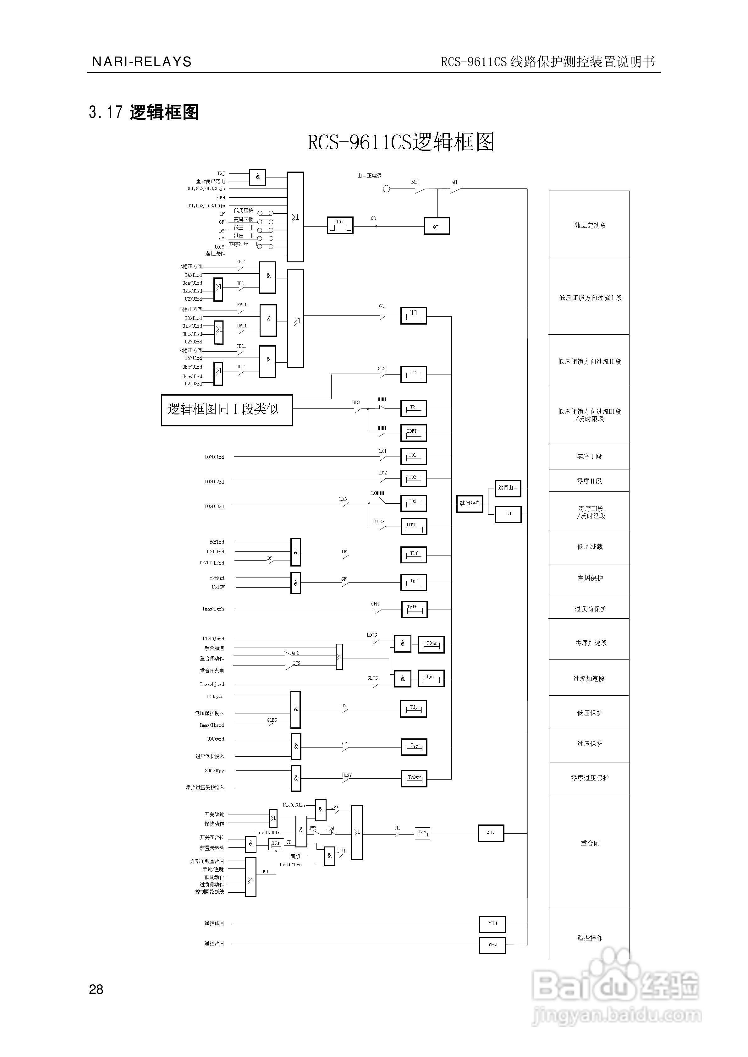
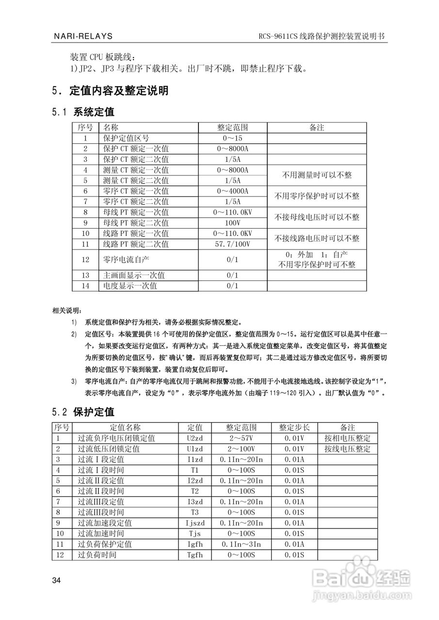
南瑞继保RCS-9681CS变压器后备保护测控装置说明书:[4]
2026-03-30 10:06:34
本篇为《南瑞继保RCS-9681CS变压器后备保护测控装置说明书》,主要介绍该产品的使用方法以及常见故障解决方案。
(共篇)
上一篇:
|
下一篇:
声明:
本网站引用、摘录或转载内容仅供网站访问者交流或参考,不代表本站立场,如存在版权或非法内容,请联系站长删除,联系邮箱:site.kefu@qq.com。
相关推荐
南瑞继保RCS-9681CS变压器后备保护测控装置说明书:[43]
阅读量:39
南瑞继保RCS-9681CS变压器后备保护测控装置说明书:[38]
阅读量:39
南瑞继保RCS-9681CS变压器后备保护测控装置说明书:[25]
阅读量:113
变压器有载分接开关测试仪使用方法
阅读量:195
变压器满负载的测试方法
阅读量:157
猜你喜欢
避孕药有什么副作用
早孕反应什么时候开始
1月30日是什么星座
mac地址是什么意思
led是什么意思
root什么意思
2月22日是什么星座
feed是什么意思
95533是什么电话
入盆是什么感觉
猜你喜欢
times是什么意思
甘油三酯是什么意思
脸上长斑是因为什么原因引起的
高考成绩什么时候出来
八月是什么星座
622848开头是什么银行
pic是什么意思
黄河注入什么海
加多宝和王老吉什么关系
clothes是什么意思