指南生活
首页
美食营养
手工爱好
生活家居
返回
指南生活
首页
美食营养
游戏数码
手工爱好
生活家居
健康养生
运动户外
职场理财
情感交际
母婴教育
时尚美容
知识问答
生活知识
搜索
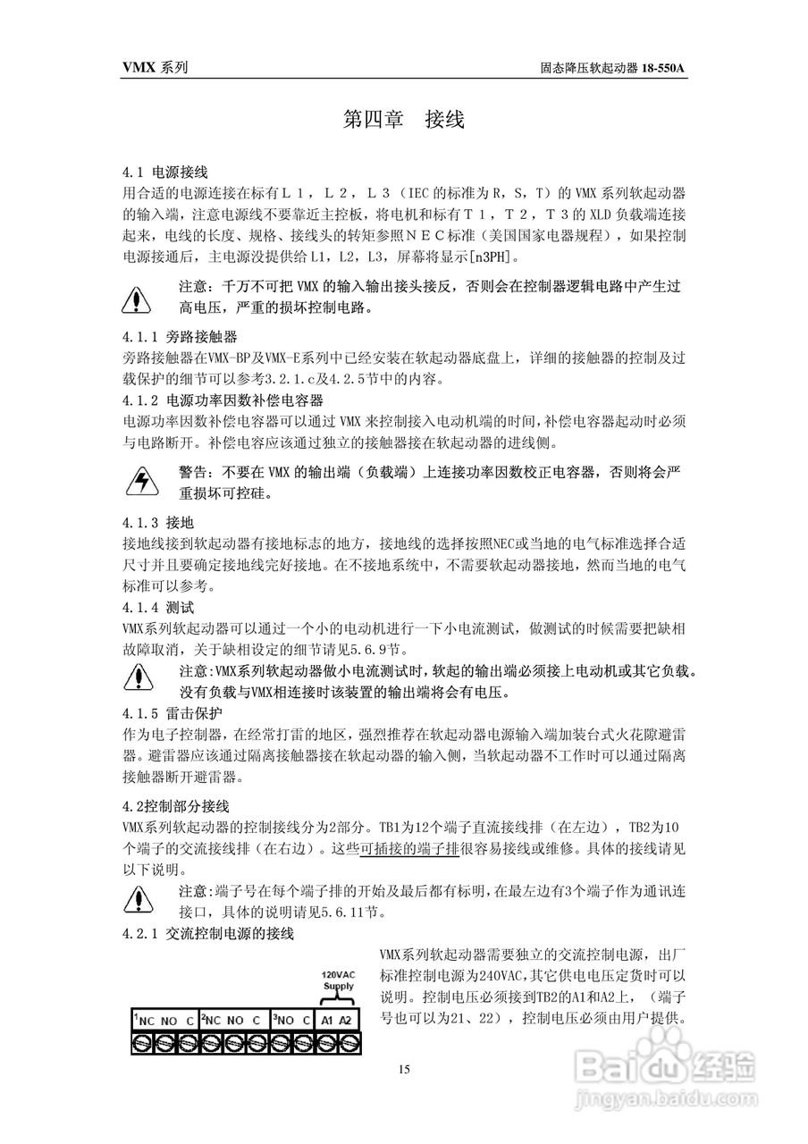
VMX-550-BP软起动器使用维护手册:[2]
2025-12-31 15:21:31
本篇为《VMX-550-BP软起动器使用维护手册》,主要介绍该产品的使用方法以及常见故障解决方案。
(共篇)
上一篇:
|
下一篇:
声明:
本网站引用、摘录或转载内容仅供网站访问者交流或参考,不代表本站立场,如存在版权或非法内容,请联系站长删除,联系邮箱:site.kefu@qq.com。
相关推荐
摩托托尼VMX软起动器中文说明书:[2]
阅读量:151
摩托托尼VMX软起动器中文说明书:[8]
阅读量:193
摩托托尼VMX软起动器中文说明书:[6]
阅读量:80
SFR04软起动器使用手册:[2]
阅读量:67
摩托托尼VMX软起动器中文说明书:[7]
阅读量:52
猜你喜欢
申请理由怎么写
电脑注册表怎么打开
瑞倪维儿化妆品怎么样
裤长怎么量
怎么生儿子
笔记本电脑配置怎么看
三星手机怎么截图
在职证明怎么开
花王纸尿裤怎么样
函怎么写
猜你喜欢
柜式空调怎么清洗
进京证怎么办
中学生怎么赚钱
怎么转让群主
空调怎么拆
我的世界创世神怎么用
曹操是怎么死的
便秘怎么治
qq同步助手怎么用
宏基电脑怎么样