指南生活
首页
美食营养
手工爱好
生活家居
返回
指南生活
首页
美食营养
游戏数码
手工爱好
生活家居
健康养生
运动户外
职场理财
情感交际
母婴教育
时尚美容
知识问答
生活知识
生活百科
搜索
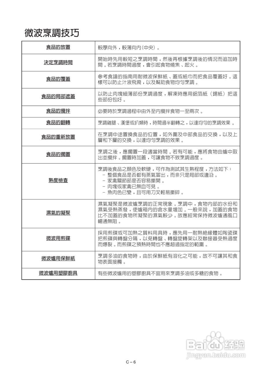
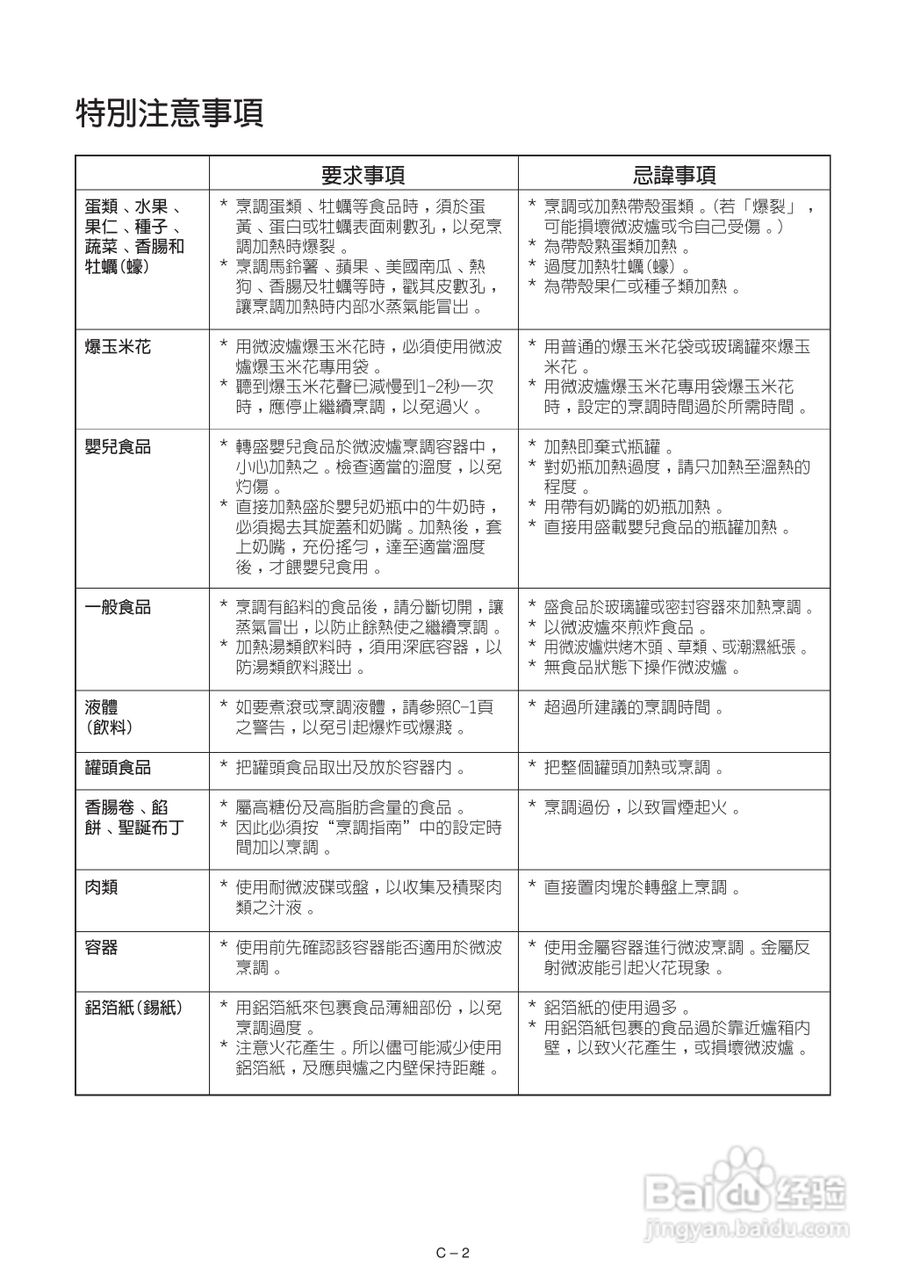
声宝R-342H型微波炉说明书:[1]
2026-05-02 06:22:57
/>
(共篇)
下一篇:
声明:
本网站引用、摘录或转载内容仅供网站访问者交流或参考,不代表本站立场,如存在版权或非法内容,请联系站长删除,联系邮箱:site.kefu@qq.com。
相关推荐
声宝R-342D型微波炉说明书:[1]
阅读量:117
声宝R-242H型微波炉说明书:[1]
阅读量:64
声宝R-212H(S)型微波炉说明书:[1]
阅读量:39
声宝R-292R(S)型微波炉说明书:[1]
阅读量:159
微波炉使用注意事项
阅读量:59
猜你喜欢
三农是什么
脚痒是什么原因
1967年是什么命
afk什么意思
cscd是什么意思
日新月异是什么意思
李代桃僵是什么意思
养殖创业网
服从调剂是在什么范围内调剂
boost是什么意思
猜你喜欢
手机买什么好
手机反应慢是什么原因
什么牌子的奶粉最好
770是什么意思
mtbe是什么
忽略是什么意思
blog是什么意思
什么是蓝牙
浴霸什么牌子好
什么是配股