指南生活
首页
美食营养
手工爱好
生活家居
返回
指南生活
首页
美食营养
游戏数码
手工爱好
生活家居
健康养生
运动户外
职场理财
情感交际
母婴教育
时尚美容
知识问答
生活知识
生活百科
搜索
SONY索尼 HDR-PJ760E PJ760VE数码摄像机说明书:[5]
2026-03-27 03:39:18
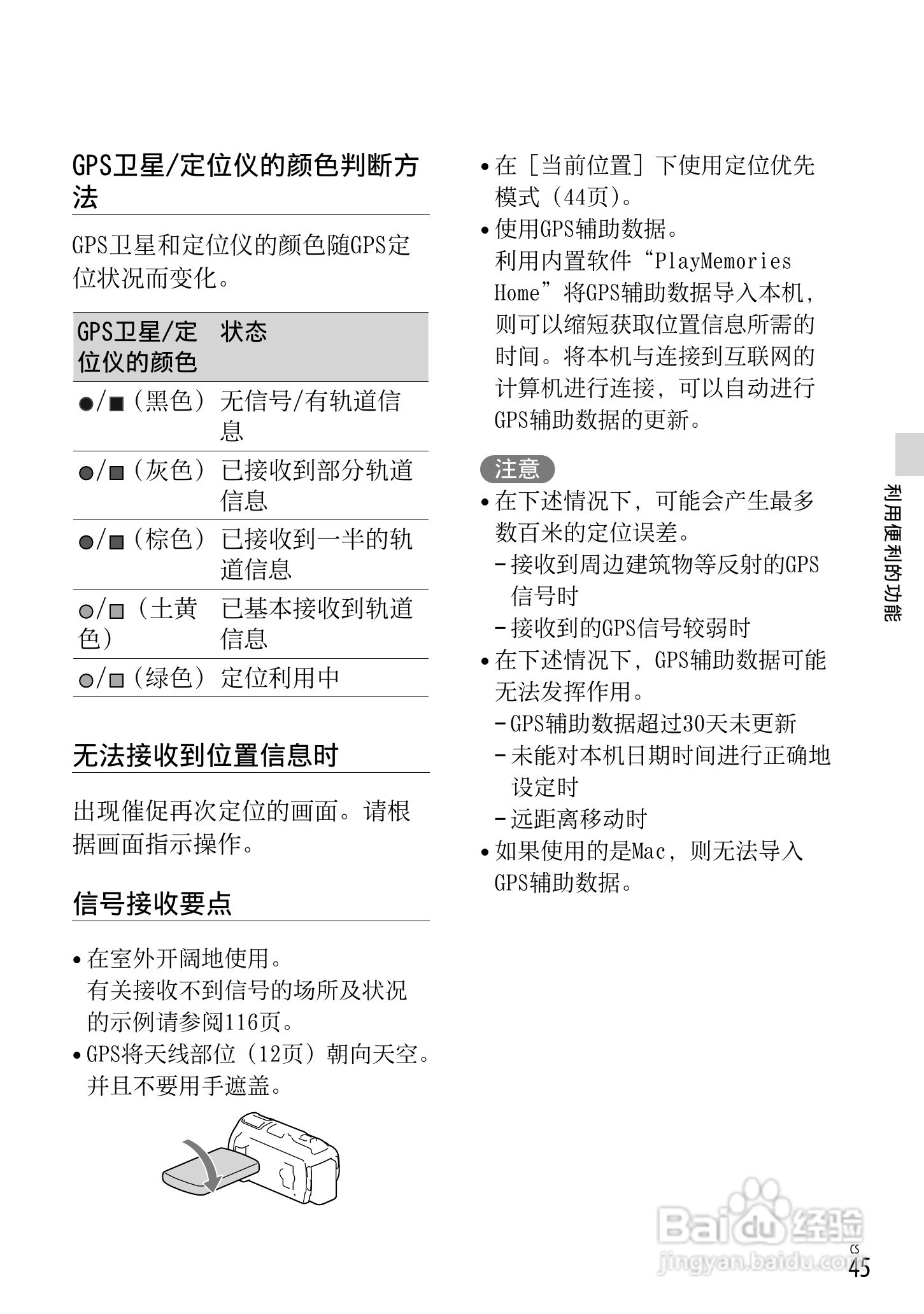
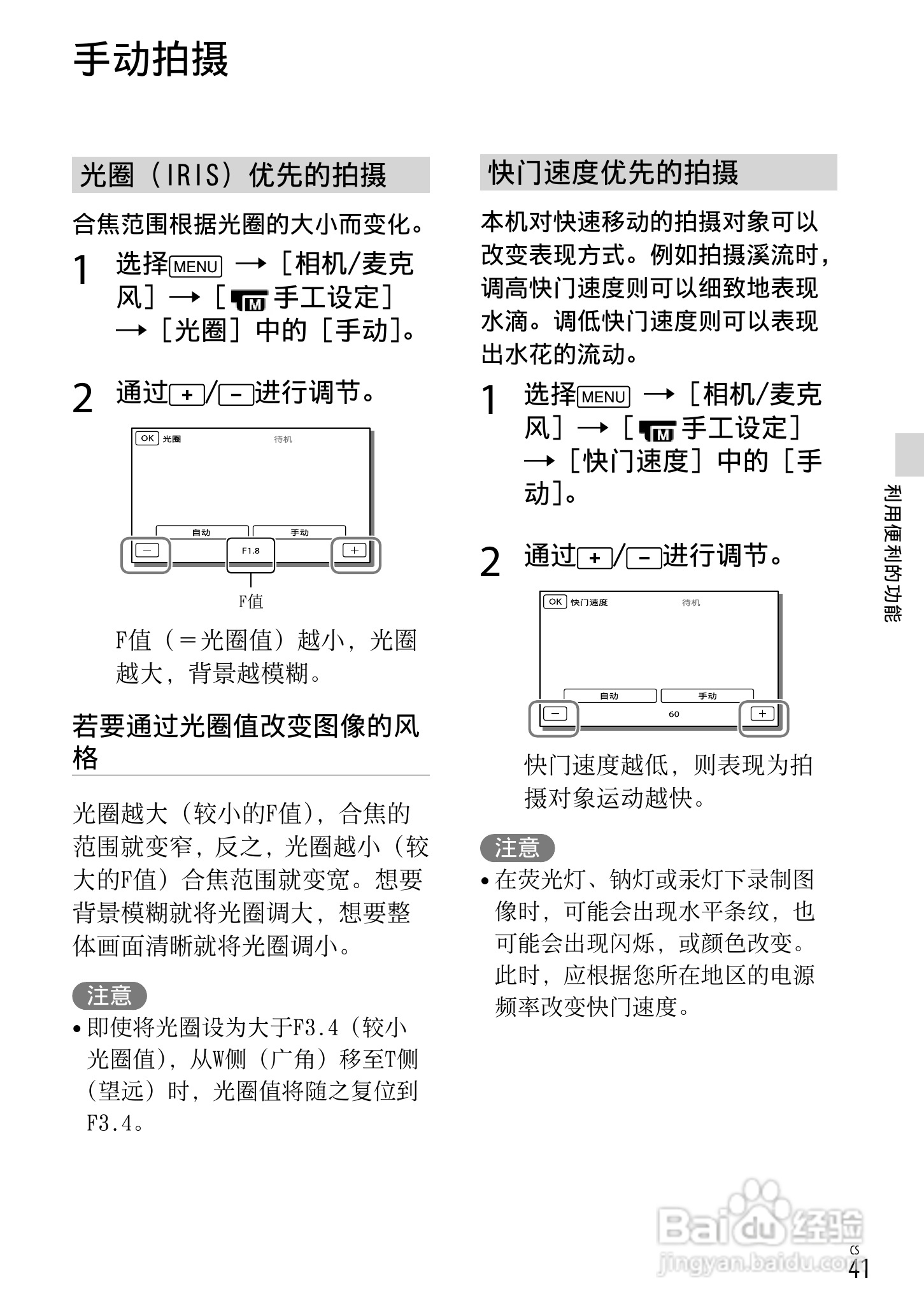
本篇为《SONY索尼 HDR-PJ760E PJ760VE数码摄像机说明书》,主要介绍该产品的使用方法以及常见故障解决方案。
(共篇)
上一篇:
|
下一篇:
声明:
本网站引用、摘录或转载内容仅供网站访问者交流或参考,不代表本站立场,如存在版权或非法内容,请联系站长删除,联系邮箱:site.kefu@qq.com。
相关推荐
SONY索尼 HDR-PJ760E PJ760VE数码摄像机说明书:[9]
阅读量:186
SONY索尼 HDR-PJ760E PJ760VE数码摄像机说明书:[11]
阅读量:90
SONY索尼 HDR-PJ760E PJ760VE数码摄像机说明书:[13]
阅读量:131
SONY索尼 HDR-PJ760E PJ760VE数码摄像机说明书:[12]
阅读量:41
SONY索尼 HDR-PJ760E PJ760VE数码摄像机说明书:[10]
阅读量:169
猜你喜欢
如何提高肺活量
四平旅游
caj格式怎么打开
如何快速瘦脸
如何考取教师资格证
胎心监护不好怎么办
如何要账
如何增强记忆力
路由器上网设置
三七花泡水喝有什么功效和作用
猜你喜欢
淘宝宝贝描述怎么写
三角恋怎么办
鬼使黑哪里多
如何提高英语阅读能力
如何找回wifi密码
粤s是哪里的车牌号码
怎么会爱上了她
成都东站在哪里
西安旅游路线图
美国个人旅游签证