指南生活
首页
美食营养
手工爱好
生活家居
返回
指南生活
首页
美食营养
游戏数码
手工爱好
生活家居
健康养生
运动户外
职场理财
情感交际
母婴教育
时尚美容
知识问答
生活知识
搜索
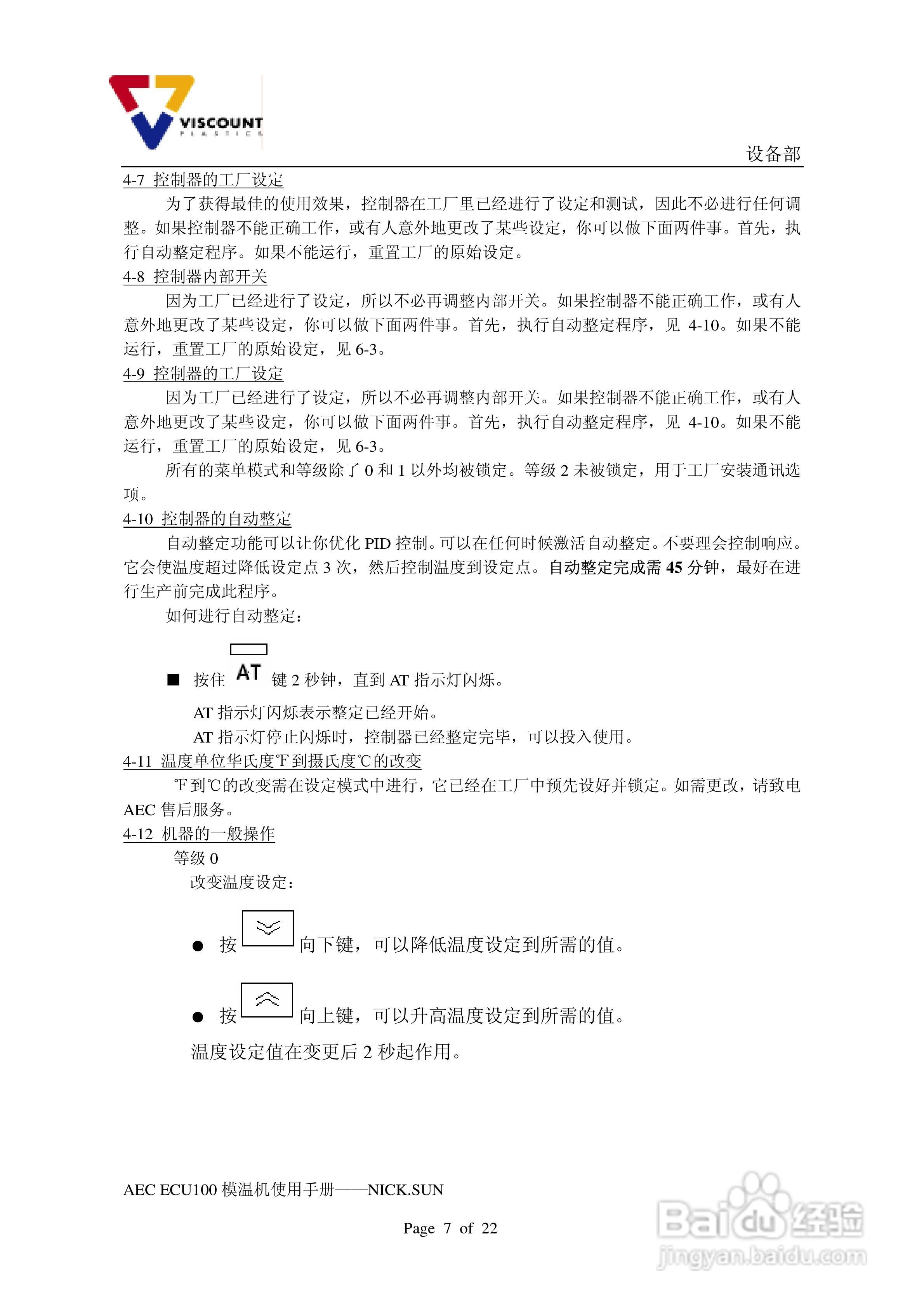
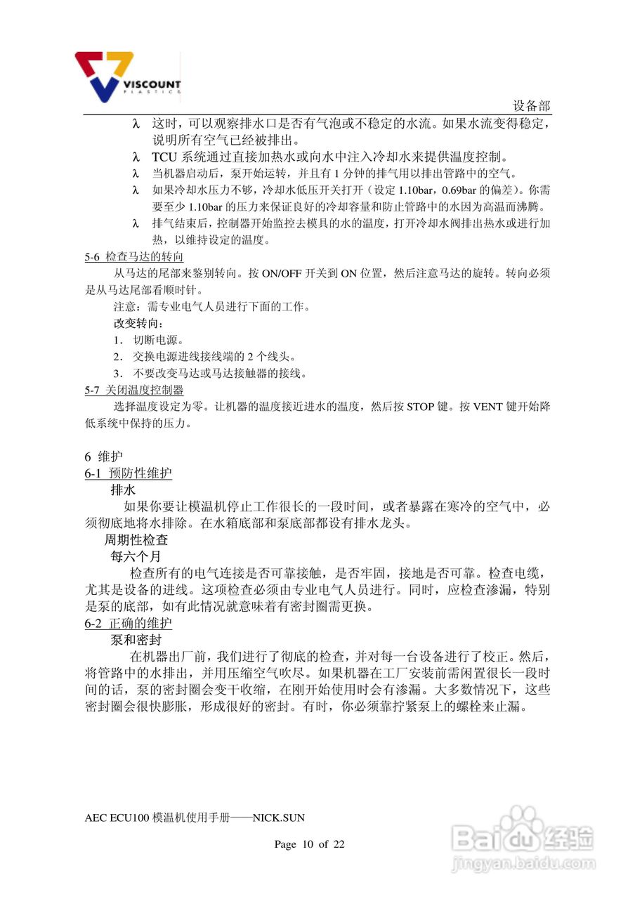
AEC模温机使用手册:[1]
2026-02-16 01:06:09
本篇为《AEC模温机使用手册》,主要介绍该产品的使用方法以及常见故障解决方案。
(共篇)
下一篇:
声明:
本网站引用、摘录或转载内容仅供网站访问者交流或参考,不代表本站立场,如存在版权或非法内容,请联系站长删除,联系邮箱:site.kefu@qq.com。
相关推荐
模温机不加热的原因分析
阅读量:66
3ds max AEC扩展之植物的“参数”卷展栏的设置
阅读量:96
3ds max AEC扩展之植物的创建方法
阅读量:38
AEC化工厂四任务攻略
阅读量:175
3ds max AEC扩展“L型楼梯”的创建方法
阅读量:113
猜你喜欢
小三是什么意思
祝福信息
一塌糊涂的意思
unique是什么意思
摆什么地摊赚钱
烟灶套装什么牌子好
韦编三绝是什么意思
raw是什么意思
shine是什么意思
低头族你错过了什么
猜你喜欢
编钟最早什么时候出现
给学生的祝福语
忆苦思甜的意思
天涯明月刀什么职业好玩
四海为家的意思
习俗的意思
mpp文件用什么打开
贯彻的意思
adobe是什么意思
螃蟹不能喝什么一起吃