指南生活
首页
美食营养
手工爱好
生活家居
返回
指南生活
首页
美食营养
游戏数码
手工爱好
生活家居
健康养生
运动户外
职场理财
情感交际
母婴教育
时尚美容
知识问答
生活知识
生活百科
搜索
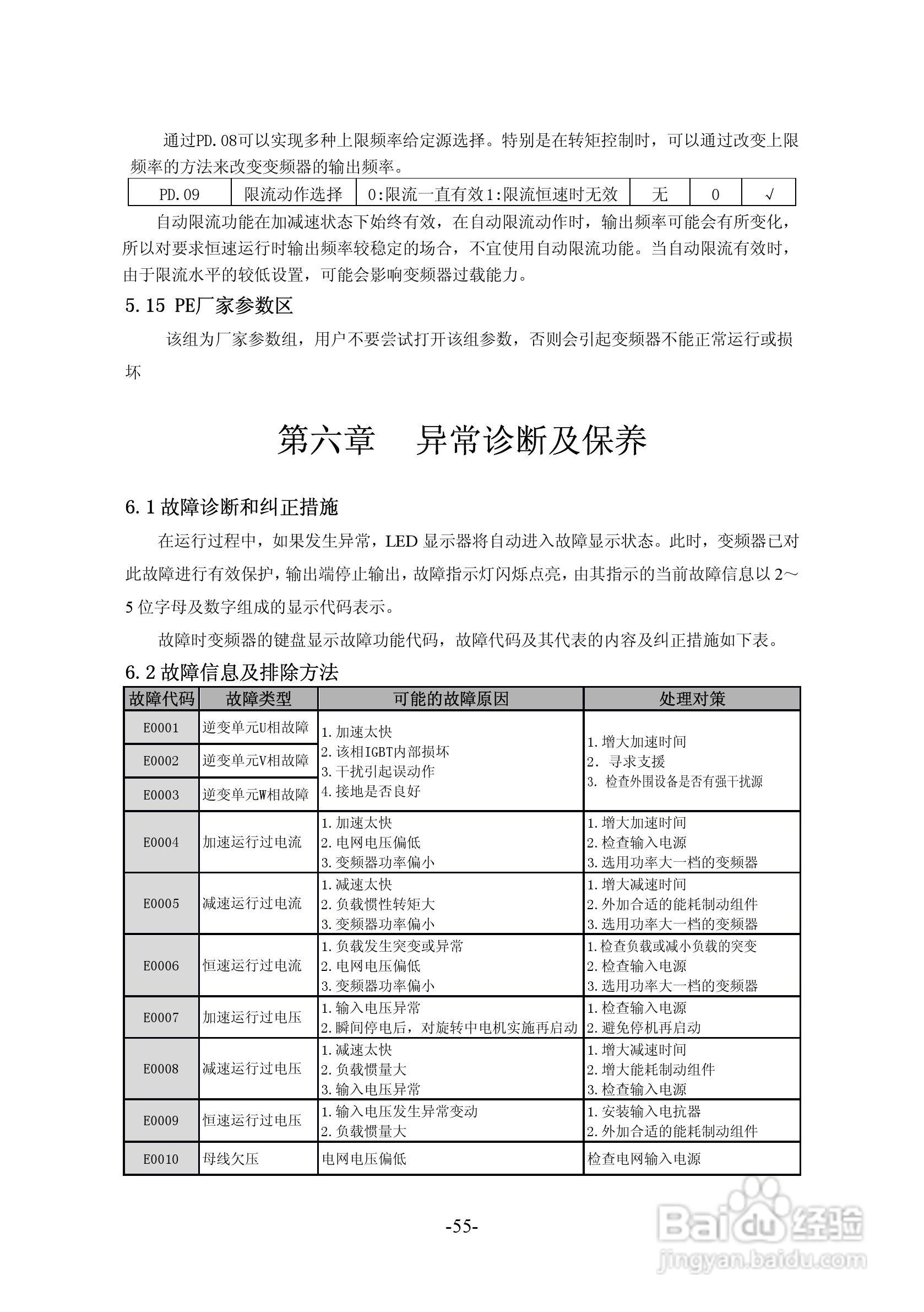
沃森VSI100-G2S0004变频器使用说明书:[6]
2026-04-25 00:15:51
本篇为《沃森VSI100-G2S0004变频器使用说明书》,主要介绍该产品的使用方法以及常见故障解决方案。
(共篇)
上一篇:
声明:
本网站引用、摘录或转载内容仅供网站访问者交流或参考,不代表本站立场,如存在版权或非法内容,请联系站长删除,联系邮箱:site.kefu@qq.com。
相关推荐
沃森VSI100-G2S0004变频器使用说明书:[4]
阅读量:196
沃森VD100-4T-3.7GB变频器使用说明书:[2]
阅读量:129
沃森VD100-4T-3.7GB变频器使用说明书:[3]
阅读量:120
沃森VD100-4T-3.7GB变频器使用说明书:[4]
阅读量:147
沃森VD100-4T-3.7GB变频器使用说明书:[1]
阅读量:48
猜你喜欢
恣意的意思
孤帆远影碧空尽的意思
什么叫非首都功能
p照片用什么软件好
什么是新闻自由
店铺开业祝福语
15万预算买什么车
崇洋媚外的意思
三驾马车是什么意思
生日祝福视频
猜你喜欢
鼠目寸光是什么意思
公司开业送什么礼品
水性杨花是什么意思
分期付款买车需要什么手续
快闪是什么意思
理会的意思
谈笑风生是什么意思
勤勉的意思
糟糠之妻是什么意思
爱5什么时候上映