指南生活
首页
美食营养
手工爱好
生活家居
返回
指南生活
首页
美食营养
游戏数码
手工爱好
生活家居
健康养生
运动户外
职场理财
情感交际
母婴教育
时尚美容
知识问答
生活知识
生活百科
搜索
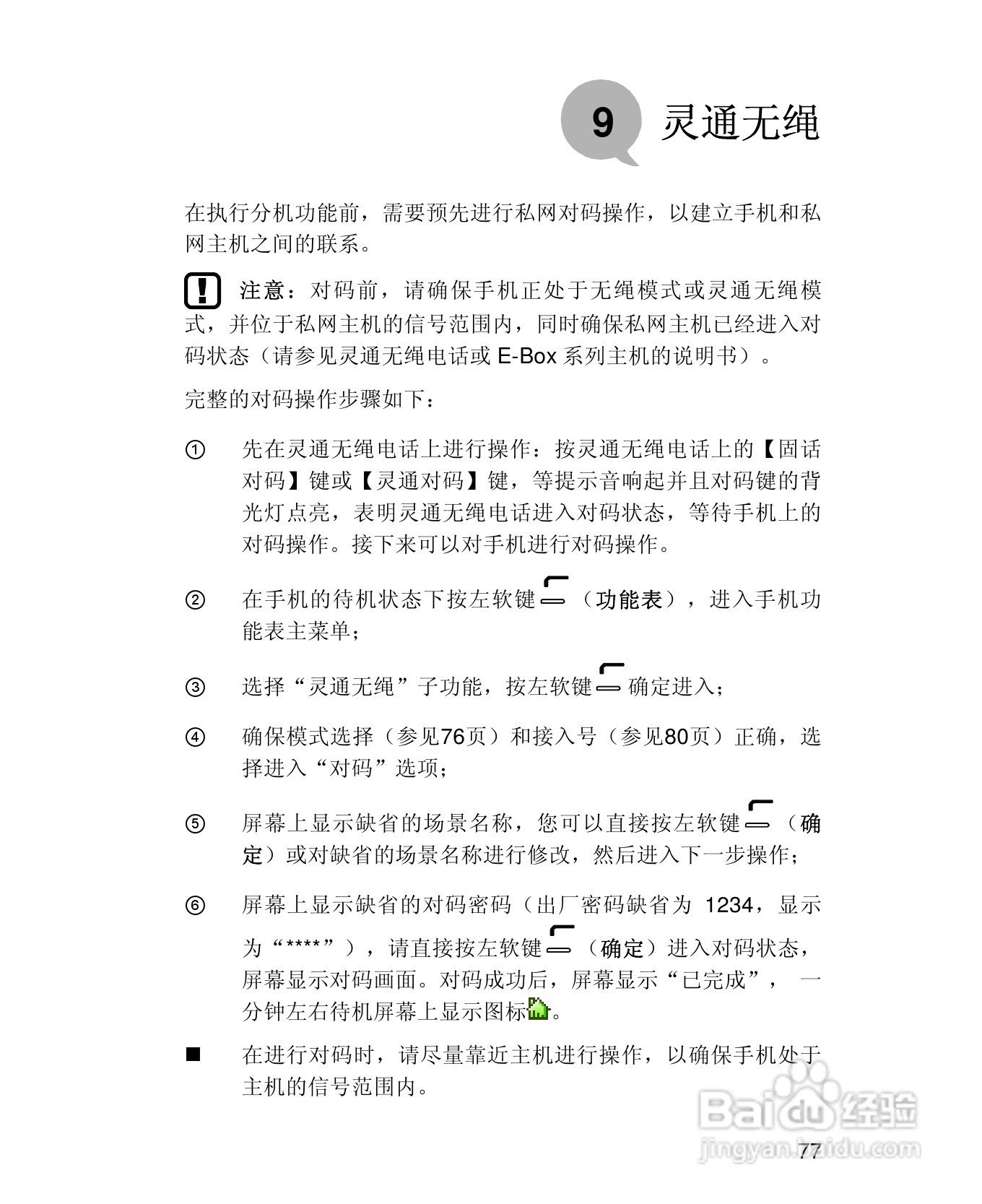
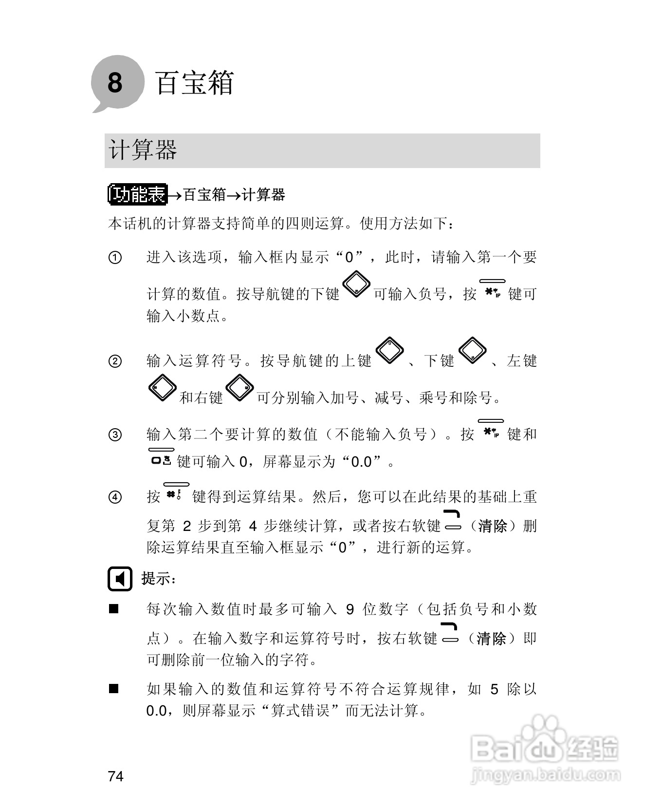
UT斯达康X58手机使用说明书:[9]
2026-04-26 17:55:44
(共篇)
上一篇:
|
下一篇:
声明:
本网站引用、摘录或转载内容仅供网站访问者交流或参考,不代表本站立场,如存在版权或非法内容,请联系站长删除,联系邮箱:site.kefu@qq.com。
相关推荐
UT斯达康X58手机使用说明书:[10]
阅读量:60
UT斯达康X61手机使用说明书:[9]
阅读量:63
UT斯达康X61手机使用说明书:[6]
阅读量:142
使用说明书wf2651使用指南
阅读量:131
使用说明书封面怎么做
阅读量:55
猜你喜欢
行间距在哪里设置
如何挑选西瓜
微信朋友圈广告
如何去除抬头纹
深圳公园哪里好玩
异地医保如何报销
睡不着怎么办小妙招
如何蒸鸡蛋羹
煮栗子怎么好剥皮
天猫怎么分期付款
猜你喜欢
江浙沪旅游攻略
河北经贸大学经济管理学院怎么样
国际奥委会总部设在哪里
青青旅游世界
钟山职业技术学院怎么样
韩后的护肤品怎么样
爱旅游网
黄帝陵在哪里
旅游服务
合肥旅游团