指南生活
首页
美食营养
手工爱好
生活家居
返回
指南生活
首页
美食营养
游戏数码
手工爱好
生活家居
健康养生
运动户外
职场理财
情感交际
母婴教育
时尚美容
知识问答
生活知识
生活百科
搜索
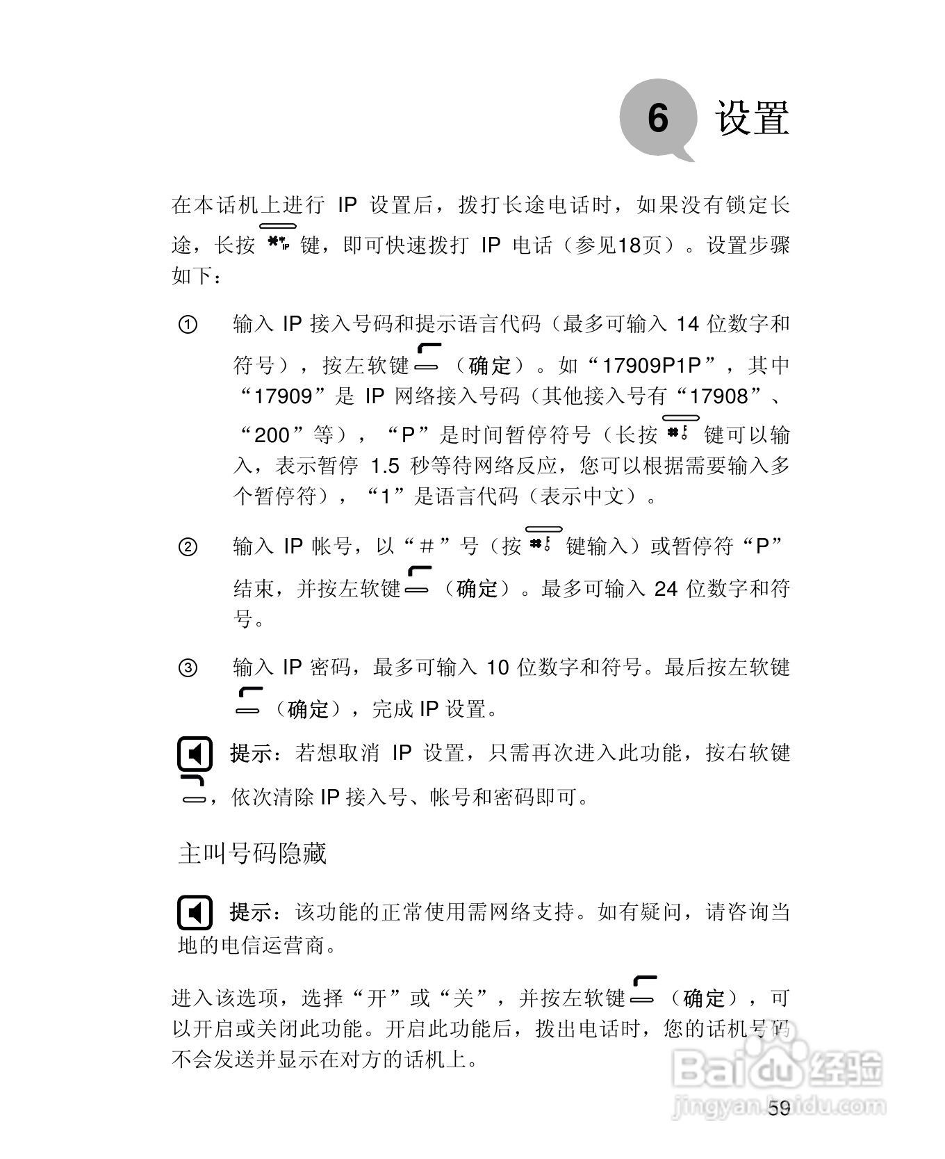
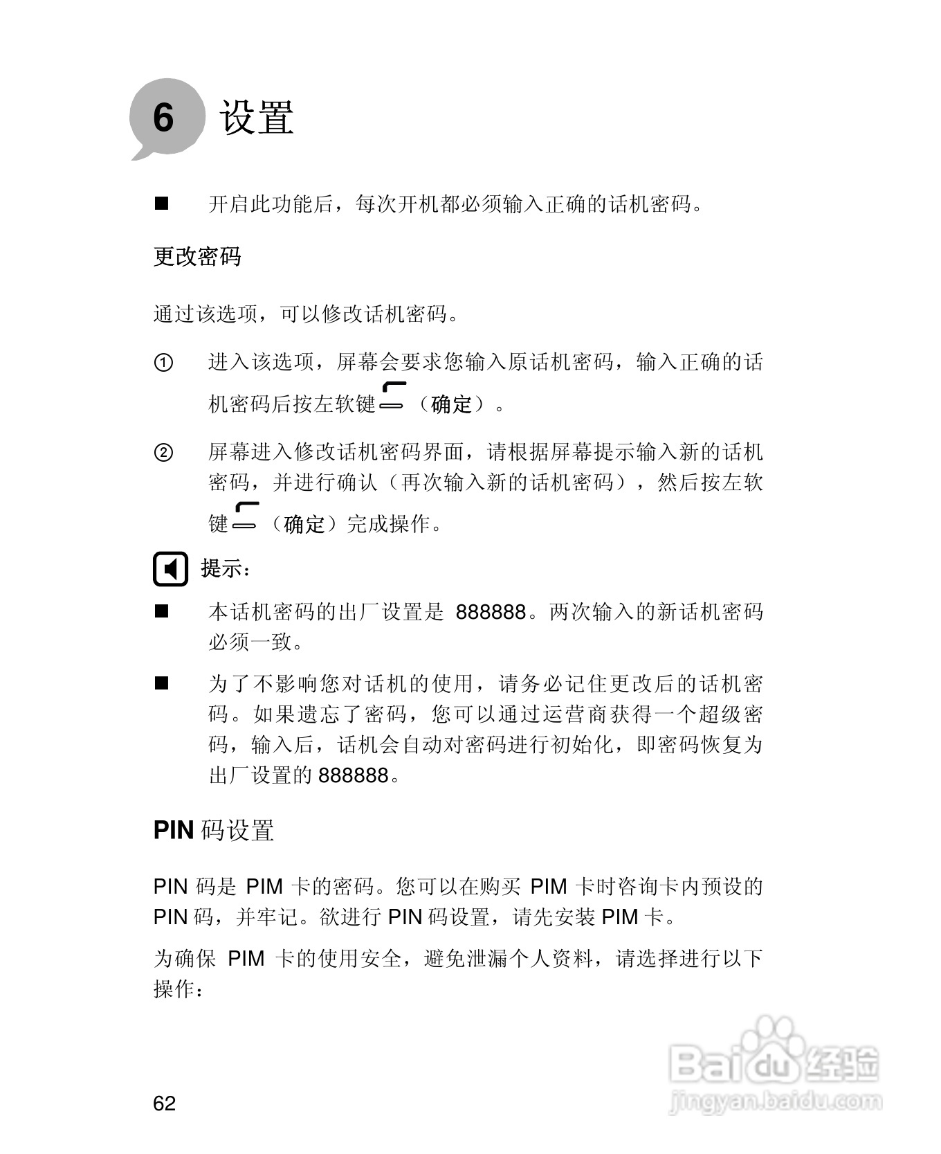
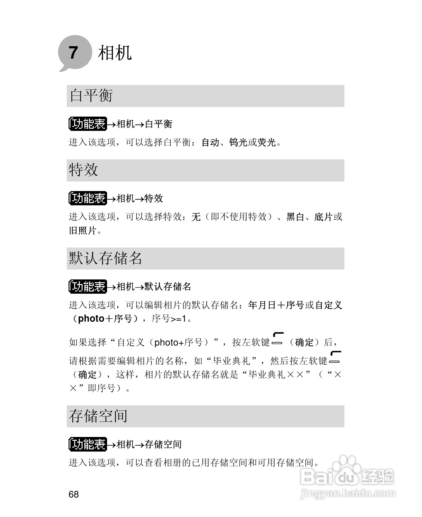
UT斯达康X58手机使用说明书:[8]
2026-04-26 15:32:17
(共篇)
上一篇:
|
下一篇:
声明:
本网站引用、摘录或转载内容仅供网站访问者交流或参考,不代表本站立场,如存在版权或非法内容,请联系站长删除,联系邮箱:site.kefu@qq.com。
相关推荐
UT斯达康X58手机使用说明书:[9]
阅读量:127
UT斯达康X58手机使用说明书:[10]
阅读量:57
UT斯达康X61手机使用说明书:[8]
阅读量:152
使用说明书wf2651使用指南
阅读量:55
使用说明书封面怎么做
阅读量:101
猜你喜欢
顺祝商祺是什么意思
315是什么意思
微商卖什么最赚钱
旗舰店是什么意思
内什么
请勿自误是什么意思
莆田系医院是什么意思
藏青色配什么颜色
连襟是什么意思
胎儿入盆有什么感觉
猜你喜欢
rider什么意思
什么是铅中毒
passion是什么意思
下降头什么意思
什么是伤官见官
仰慕的意思
骤雨的意思
不温不火的意思
抛弃的意思
什么是驴友