指南生活
首页
美食营养
手工爱好
生活家居
返回
指南生活
首页
美食营养
游戏数码
手工爱好
生活家居
健康养生
运动户外
职场理财
情感交际
母婴教育
时尚美容
知识问答
生活知识
搜索
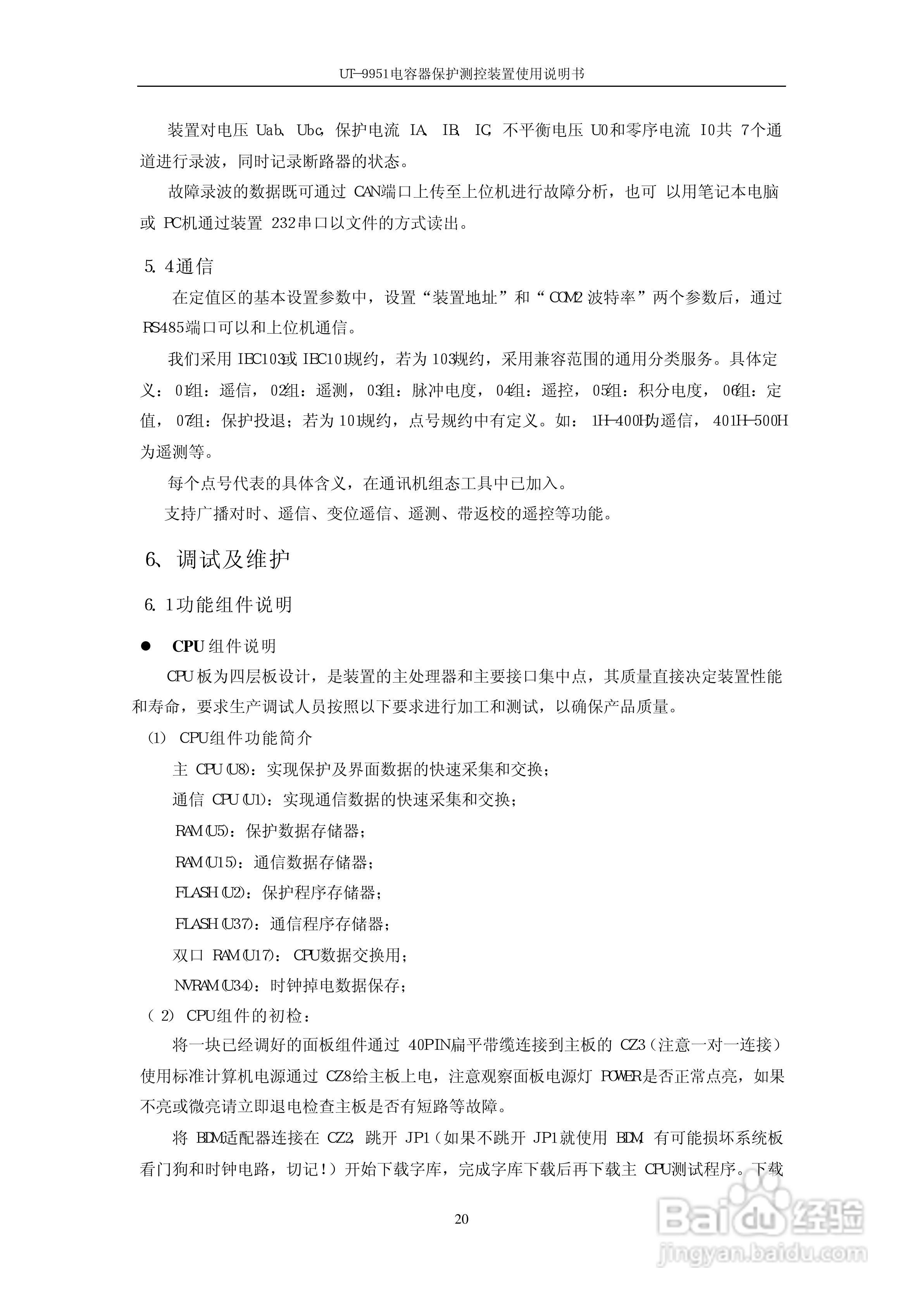
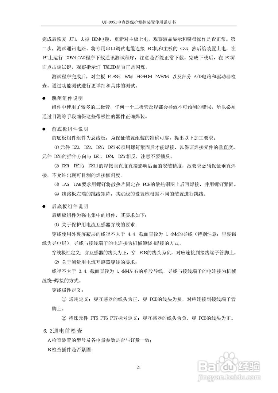
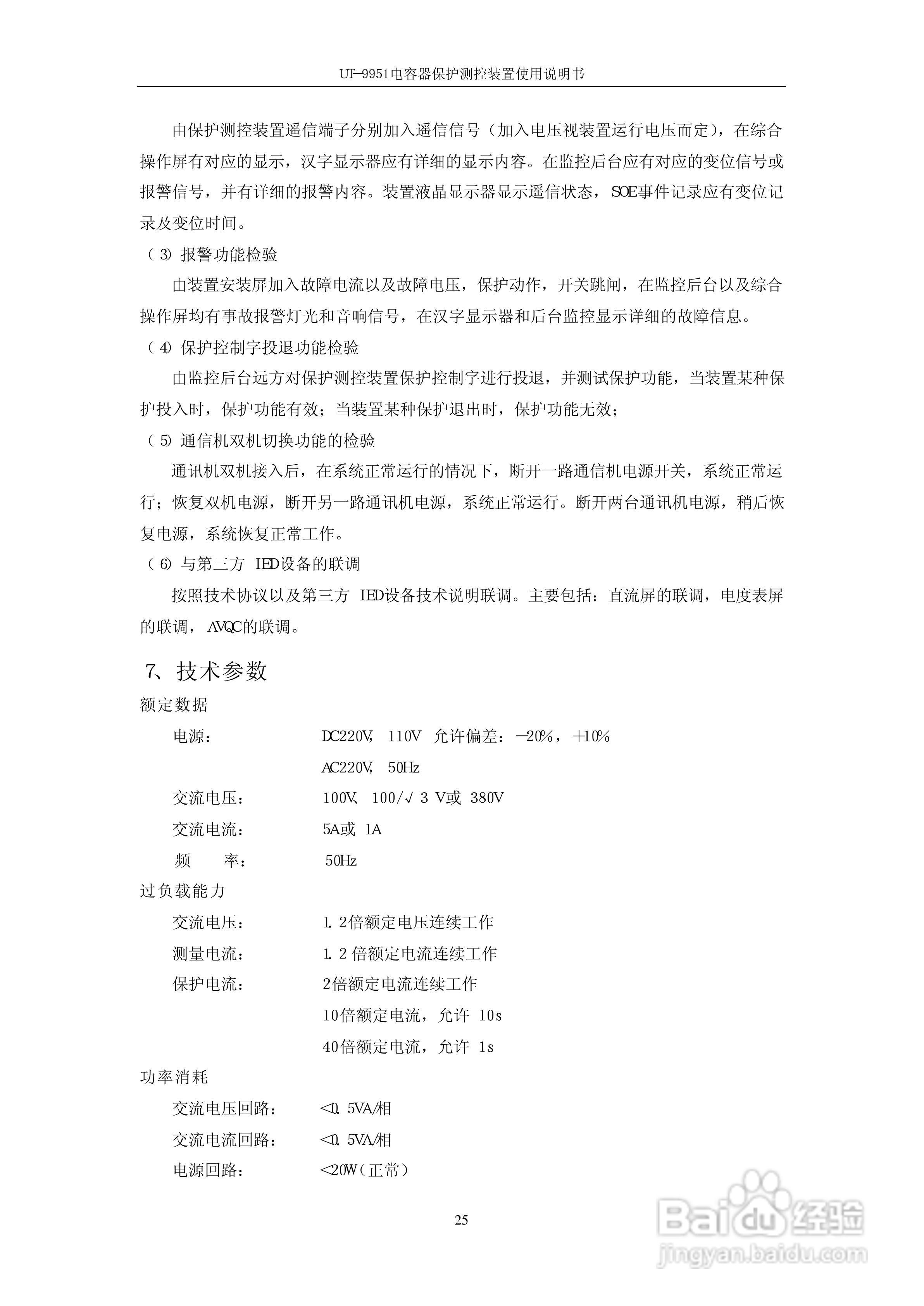
UT-9951电容器保护测控装置使用说明书:[3]
2026-01-07 01:23:04
本篇为《UT-9951电容器保护测控装置使用说明书》,主要介绍该产品的使用方法以及常见故障解决方案。
(共篇)
上一篇:
声明:
本网站引用、摘录或转载内容仅供网站访问者交流或参考,不代表本站立场,如存在版权或非法内容,请联系站长删除,联系邮箱:site.kefu@qq.com。
相关推荐
天能DSC-32B数字电容器保护测控装置使用说明书:[3]
阅读量:121
天能DSC-33B数字电容器保护测控装置使用说明书:[3]
阅读量:132
天能DSC-31B数字电容器保护测控装置使用说明书:[3]
阅读量:144
使用说明书封面怎么做
阅读量:181
使用说明书wf2651使用指南
阅读量:49
猜你喜欢
有氧运动视频
牛蒡的功效与作用
苹果不能和什么一起吃
苹果的作用
什么汤去火
月见草的功效与作用
什么专业好找工作
grace什么意思
牛黄清胃丸的功效与作用
无花果的功效与作用
猜你喜欢
汽车贴膜什么牌子好
计算机知识
仙人掌的功效与作用
运动会方队解说词
六安瓜片的功效与作用
知识产权律师事务所
色彩知识
运动会感受作文
山药粥的功效与作用
电压力锅什么牌子好