指南生活
首页
美食营养
手工爱好
生活家居
返回
指南生活
首页
美食营养
游戏数码
手工爱好
生活家居
健康养生
运动户外
职场理财
情感交际
母婴教育
时尚美容
知识问答
生活知识
生活百科
搜索
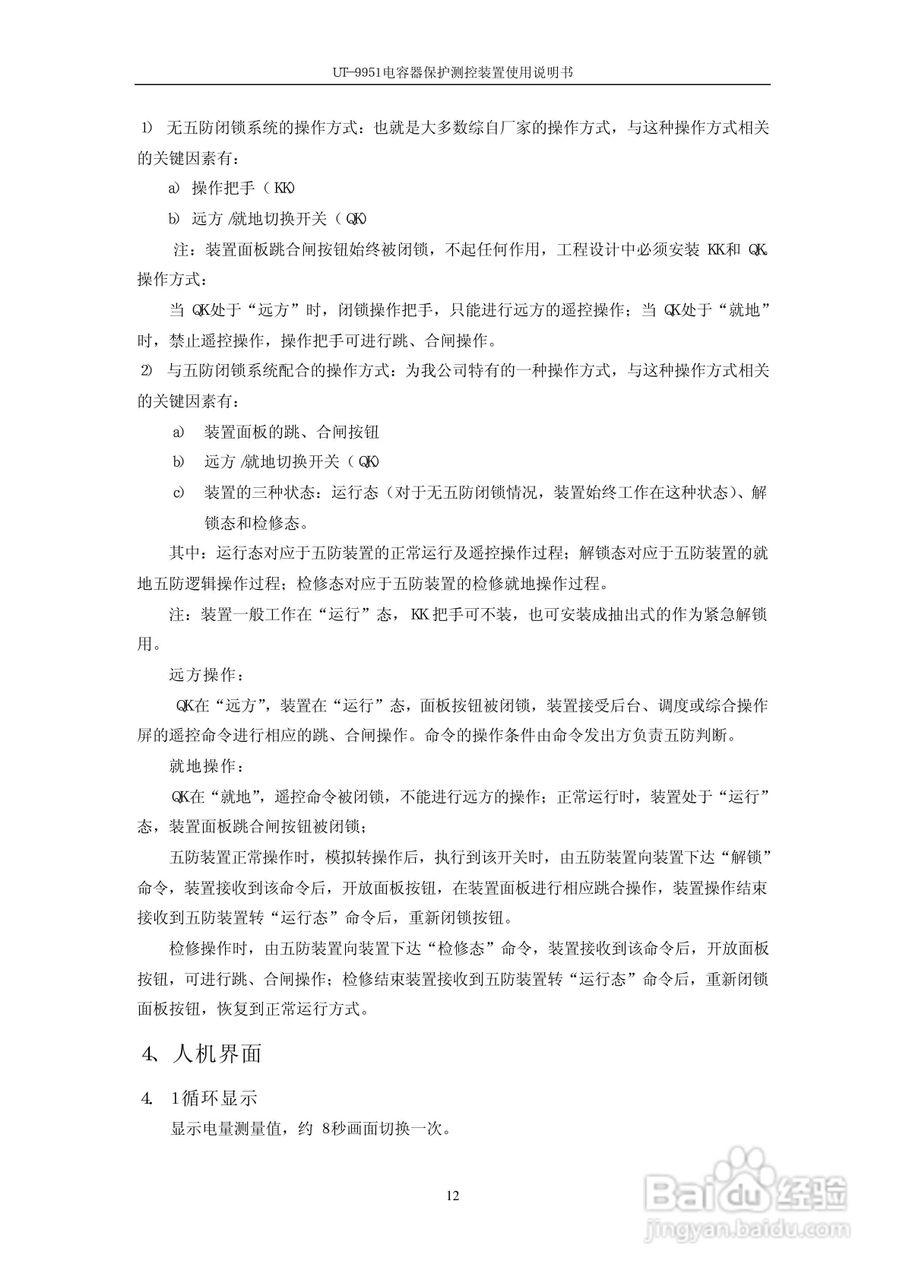
UT-9951电容器保护测控装置使用说明书:[2]
2026-04-24 16:46:06
本篇为《UT-9951电容器保护测控装置使用说明书》,主要介绍该产品的使用方法以及常见故障解决方案。
(共篇)
上一篇:
|
下一篇:
声明:
本网站引用、摘录或转载内容仅供网站访问者交流或参考,不代表本站立场,如存在版权或非法内容,请联系站长删除,联系邮箱:site.kefu@qq.com。
相关推荐
天能DSC-32B数字电容器保护测控装置使用说明书:[2]
阅读量:133
天能DSC-33B数字电容器保护测控装置使用说明书:[2]
阅读量:155
天能DSC-31B数字电容器保护测控装置使用说明书:[2]
阅读量:78
使用说明书封面怎么做
阅读量:142
使用说明书wf2651使用指南
阅读量:106
猜你喜欢
灵隐寺求什么最灵
世界上牙齿最多的动物是什么
source是什么意思
生日礼物送什么
梅子黄时是什么季节
sw是什么
印第安人是什么人种
空调除湿是什么标记
dhea是什么药
溢价率是什么意思
猜你喜欢
长脸型适合什么样的发型
只加一笔是什么字
raise是什么意思
2朵玫瑰代表什么意思
文学是什么
hero是什么意思
职业资格证书有什么用
police是什么意思
多巴胺是什么意思
乌托邦什么意思