指南生活
首页
美食营养
手工爱好
生活家居
返回
指南生活
首页
美食营养
游戏数码
手工爱好
生活家居
健康养生
运动户外
职场理财
情感交际
母婴教育
时尚美容
知识问答
生活知识
生活百科
搜索
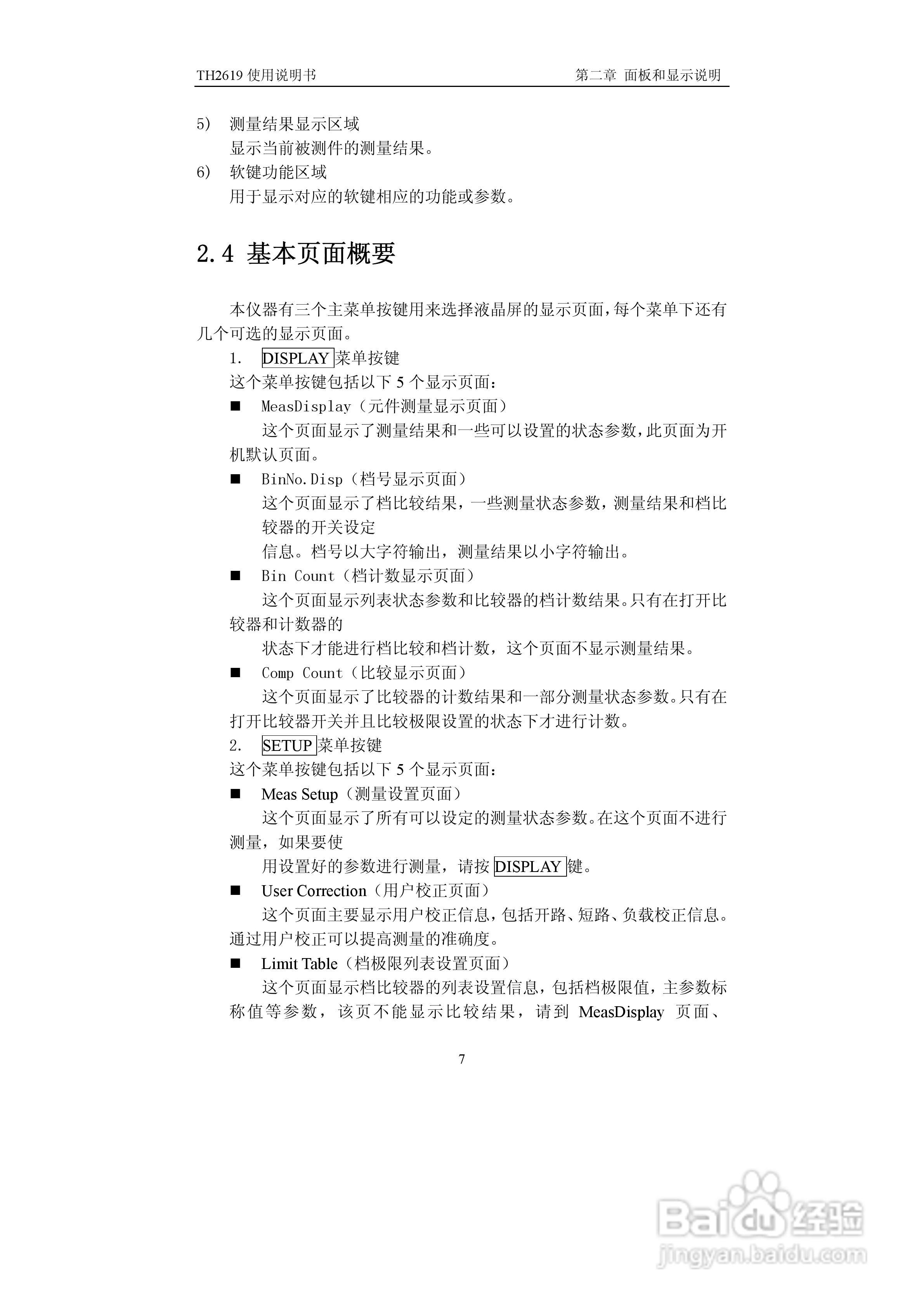
锦流源电子TH2619大电容测试仪说明书:[2]
2026-05-12 15:27:05
本篇为《锦流源电子TH2619大电容测试仪说明书》,主要介绍该产品的使用方法以及常见故障解决方案。
(共篇)
上一篇:
|
下一篇:
声明:
本网站引用、摘录或转载内容仅供网站访问者交流或参考,不代表本站立场,如存在版权或非法内容,请联系站长删除,联系邮箱:site.kefu@qq.com。
相关推荐
锦流源电子TH2619大电容测试仪说明书:[11]
阅读量:51
锦流源电子TH2776电感测试仪说明书:[2]
阅读量:177
锦流源电子TH2776电感测试仪说明书:[5]
阅读量:131
锦流源电子TH2776电感测试仪说明书:[6]
阅读量:158
锦流源电子TH2776电感测试仪说明书:[1]
阅读量:93
猜你喜欢
happiness是什么意思
党组织讨论决定问题必须执行什么原则
苏打水有什么作用和功效
相敬如宾是什么意思
机械键盘什么牌子好
鸡皮肤是什么
定向运动
补充维生素
寓言是什么
因地制宜什么意思
猜你喜欢
三轮摩托车什么牌子好
青蛙养殖技术
md什么意思
explain是什么意思
维生素c的作用
dn20是什么意思
金色的什么
hg是什么
阿苯达唑片什么时候吃
秋季运动会加油稿