指南生活
首页
美食营养
手工爱好
生活家居
返回
指南生活
首页
美食营养
游戏数码
手工爱好
生活家居
健康养生
运动户外
职场理财
情感交际
母婴教育
时尚美容
知识问答
生活知识
搜索
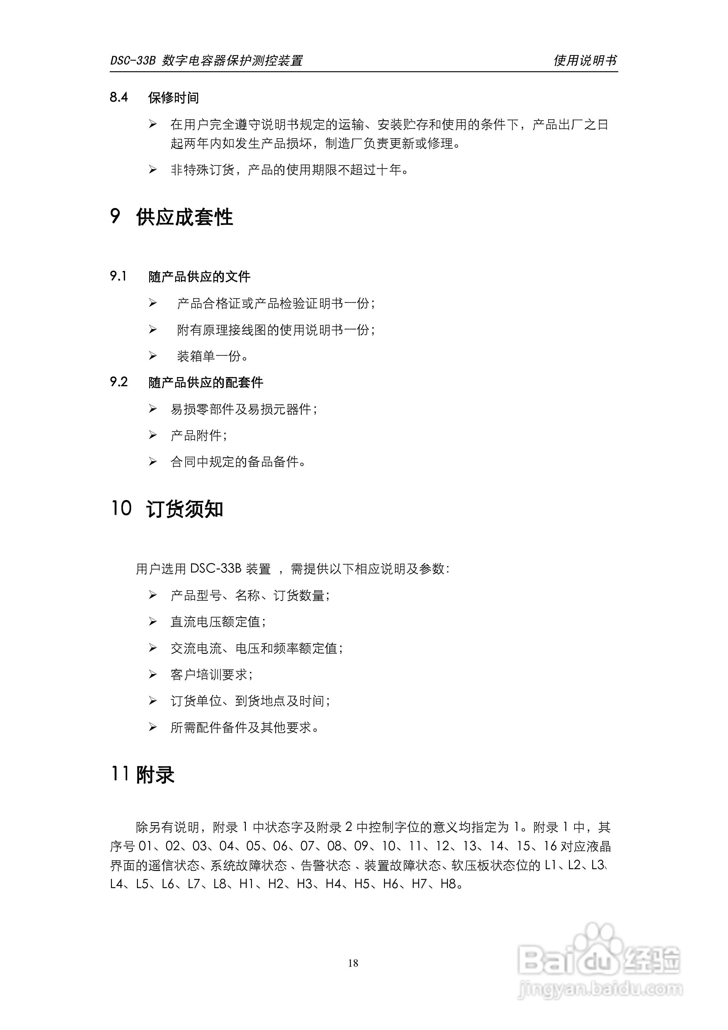
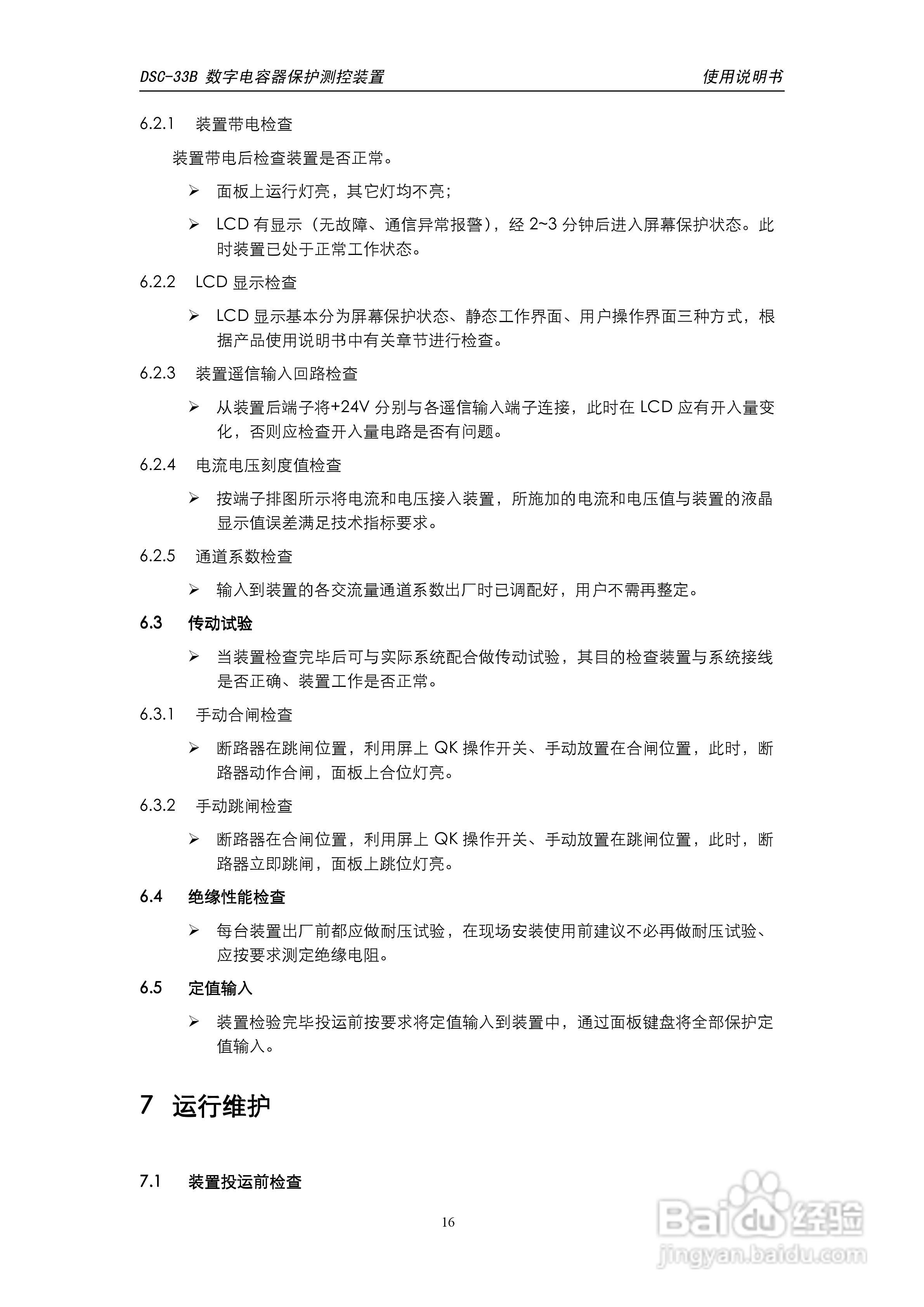
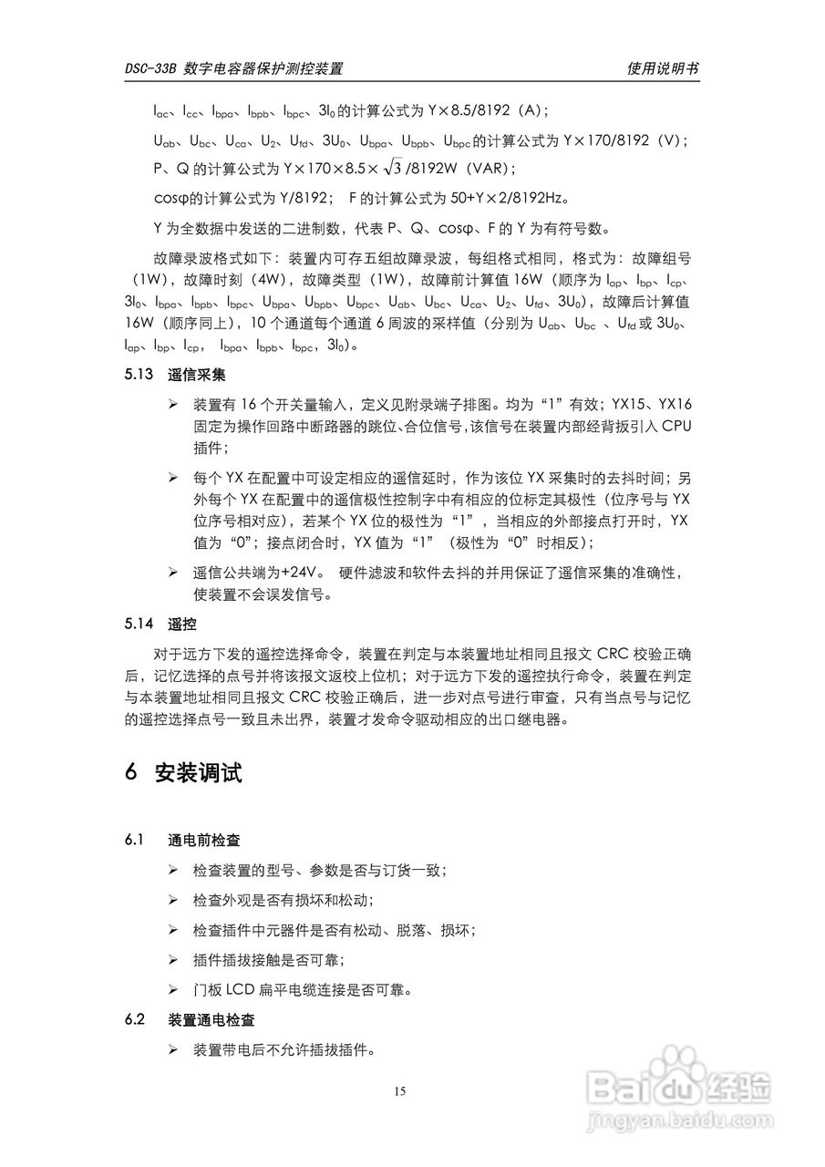
天能DSC-33B数字电容器保护测控装置使用说明书:[2]
2026-02-20 13:17:52
本篇为《天能DSC-33B数字电容器保护测控装置使用说明书》,主要介绍该产品的使用方法以及常见故障解决方案。
(共篇)
上一篇:
|
下一篇:
声明:
本网站引用、摘录或转载内容仅供网站访问者交流或参考,不代表本站立场,如存在版权或非法内容,请联系站长删除,联系邮箱:site.kefu@qq.com。
相关推荐
天能DSC-33B数字电容器保护测控装置使用说明书:[3]
阅读量:47
天能DSC-32B数字电容器保护测控装置使用说明书:[2]
阅读量:108
天能DSC-32B数字电容器保护测控装置使用说明书:[3]
阅读量:120
天能DSC-31B数字电容器保护测控装置使用说明书:[2]
阅读量:190
天能DSC-31B数字电容器保护测控装置使用说明书:[3]
阅读量:103
猜你喜欢
保税是什么意思
什么是白皮书
白鞋子发黄有什么办法变白
有恃无恐什么意思
特氟龙是什么
怀孕有什么反应
thirsty是什么意思
左眼跳什么
颈椎钙化是什么意思
考银行需要什么条件
猜你喜欢
购汇是什么意思
ibs是什么单位
什么粥养胃
拔苗助长告诉我们什么道理
物极必反是什么意思
hiphop是什么意思
什么是平仄
pie是什么意思
虾青素是什么
职务是什么