指南生活
首页
美食营养
手工爱好
生活家居
返回
指南生活
首页
美食营养
游戏数码
手工爱好
生活家居
健康养生
运动户外
职场理财
情感交际
母婴教育
时尚美容
知识问答
生活知识
生活百科
搜索
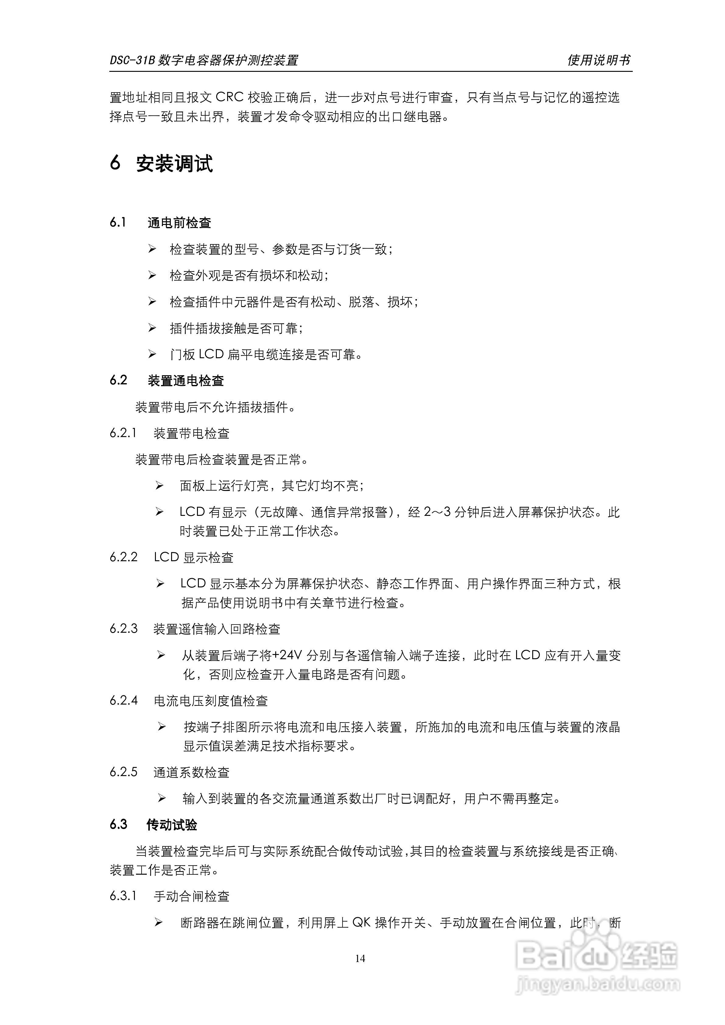
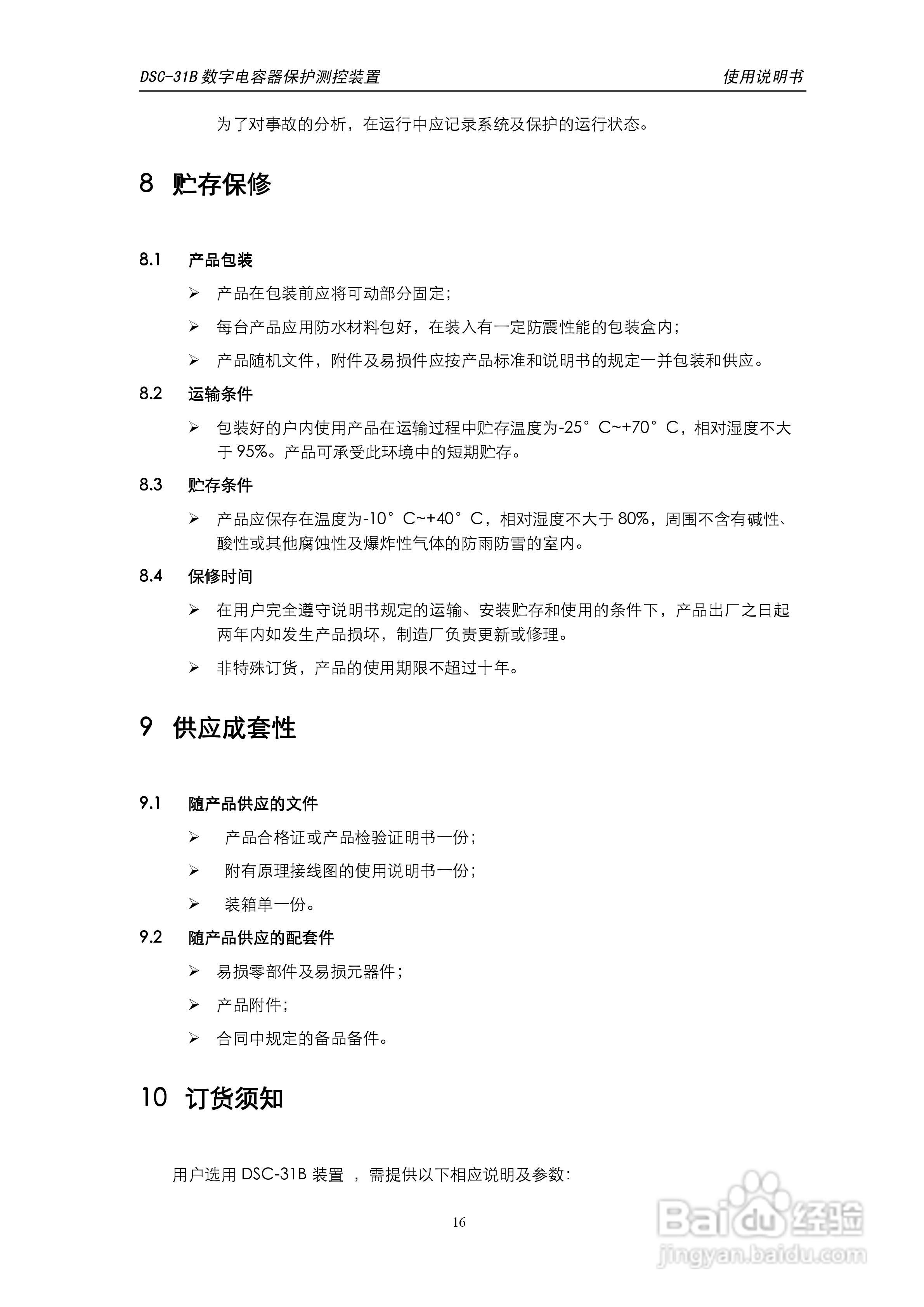
天能DSC-31B数字电容器保护测控装置使用说明书:[2]
2026-04-22 14:07:36
本篇为《天能DSC-31B数字电容器保护测控装置使用说明书》,主要介绍该产品的使用方法以及常见故障解决方案。
(共篇)
上一篇:
|
下一篇:
声明:
本网站引用、摘录或转载内容仅供网站访问者交流或参考,不代表本站立场,如存在版权或非法内容,请联系站长删除,联系邮箱:site.kefu@qq.com。
相关推荐
天能DSC-31B数字电容器保护测控装置使用说明书:[3]
阅读量:195
天能DSC-32B数字电容器保护测控装置使用说明书:[2]
阅读量:97
天能DSC-32B数字电容器保护测控装置使用说明书:[1]
阅读量:61
天能DSC-33B数字电容器保护测控装置使用说明书:[3]
阅读量:56
天能DSC-33B数字电容器保护测控装置使用说明书:[1]
阅读量:166
猜你喜欢
血糖高是什么原因引起的
如何选择化妆品
如何画漫画人物
lol怎么截图快捷键
女人如何补肾
重生之悠闲生活
脸上皮肤粗糙怎么办
w7系统怎么还原
如何学习会计
喜欢的近义词是什么
猜你喜欢
阿托伐他汀钙片怎么样
bmi是什么意思
尼康d3300怎么样
什么红酒好喝
如何提高功率因数
如何画眉毛步骤图解
嘀嘀打车怎么用
密西西比河上的生活
小米手机如何解锁
hpv检查是什么