指南生活
首页
美食营养
手工爱好
生活家居
返回
指南生活
首页
美食营养
游戏数码
手工爱好
生活家居
健康养生
运动户外
职场理财
情感交际
母婴教育
时尚美容
知识问答
生活知识
生活百科
搜索
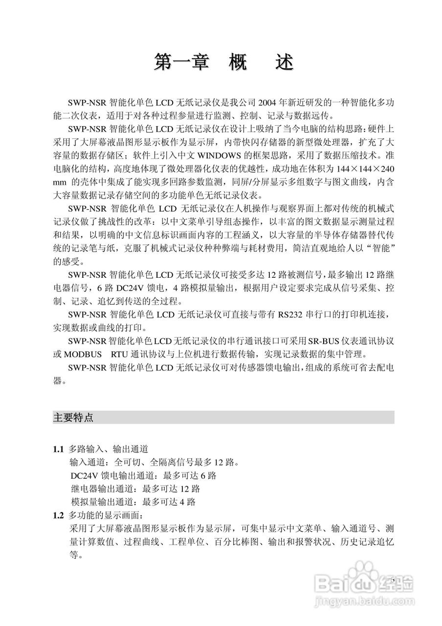
昌晖SWP-NSR100单色无纸记录仪(普通)说明书:[1]
2026-05-07 10:53:34
本篇为《昌晖SWP-NSR100单色无纸记录仪(普通)说明书》,主要介绍该产品的使用方法以及常见故障解决方案。
(共篇)
下一篇:
声明:
本网站引用、摘录或转载内容仅供网站访问者交流或参考,不代表本站立场,如存在版权或非法内容,请联系站长删除,联系邮箱:site.kefu@qq.com。
相关推荐
昌晖SWP-NSR100单色无纸记录仪(普通)说明书:[2]
阅读量:137
昌晖SWP-MSR100无纸记录仪说明书:[1]
阅读量:126
昌晖SWP-TSR200真彩无纸记录仪说明书:[1]
阅读量:97
昌晖SWP-MSR100无纸记录仪说明书:[2]
阅读量:187
昌晖SWP-MSR100无纸记录仪说明书:[5]
阅读量:73
猜你喜欢
大学生心理健康知识
什么是母乳性黄疸
枇杷花的功效与作用
马杀鸡什么意思
内关的准确位置图和作用
铁皮石斛花的功效与作用吃法
白茯苓的功效与作用
泡温泉穿什么
每天泡脚有什么好处
滑石粉的功效与作用
猜你喜欢
糊精的功效与作用
火花塞的作用
出水芙蓉什么意思
snake什么意思
苹果的功效与作用
什么香水好闻又持久
别具一格什么意思
captain什么意思
疾病预防知识
cba什么时候开赛