指南生活
首页
美食营养
手工爱好
生活家居
返回
指南生活
首页
美食营养
游戏数码
手工爱好
生活家居
健康养生
运动户外
职场理财
情感交际
母婴教育
时尚美容
知识问答
生活知识
生活百科
搜索
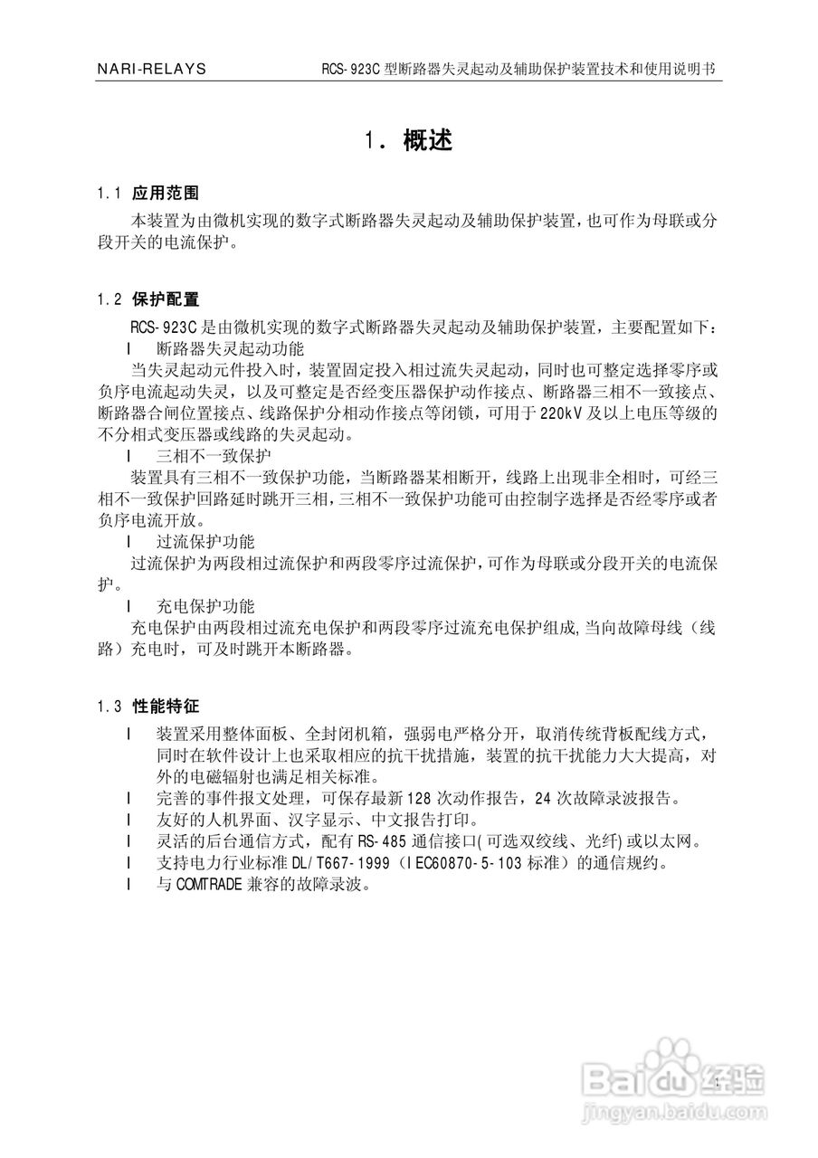
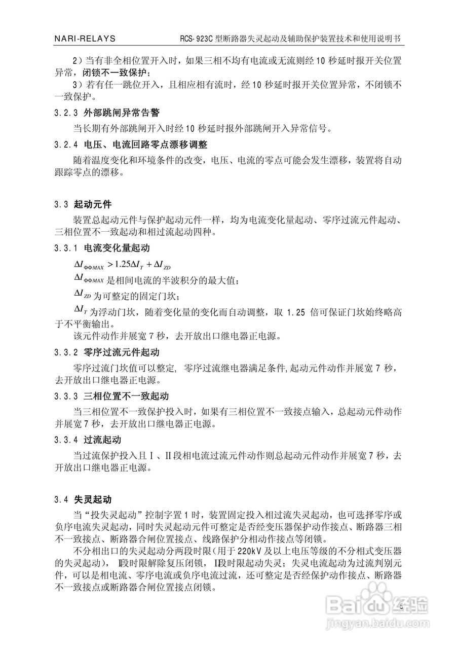
南瑞继保RCS-923C型断路器失灵起动及辅助保护装置使用:[1]
2026-04-27 11:33:17
本篇为《南瑞继保RCS-923C型断路器失灵起动及辅助保护装置使用》,主要介绍该产品的使用方法以及常见故障解决方案。
(共篇)
下一篇:
声明:
本网站引用、摘录或转载内容仅供网站访问者交流或参考,不代表本站立场,如存在版权或非法内容,请联系站长删除,联系邮箱:site.kefu@qq.com。
相关推荐
南瑞继保RCS-928A型断路器闪络保护装置使用说明书:[1]
阅读量:117
南瑞继保RCS-928A型断路器闪络保护装置使用说明书:[3]
阅读量:101
南瑞继保RCS-928A型断路器闪络保护装置使用说明书:[2]
阅读量:138
南瑞继保RCS-917C型高压可控并联电抗器成套保护装置使:[5]
阅读量:76
南瑞继保RCS-923G系列母联保护装置技术说明书:[1]
阅读量:24
猜你喜欢
底线是什么意思
柚子和什么不能一起吃
upset是什么意思
pn是什么意思
熠是什么意思
现在加盟什么项目好
去普吉岛需要带什么
十渡有什么好玩的
结婚祝福的话
秉公办事的意思
猜你喜欢
什么是新三板上市
同甘共苦的意思
颜值爆表什么意思
刹车辅助有什么用
pos是什么意思
18朵玫瑰代表什么
违章扣分什么时候清零
odo是什么意思
什么是超级月亮
初来乍到是什么意思