指南生活
首页
美食营养
手工爱好
生活家居
返回
指南生活
首页
美食营养
游戏数码
手工爱好
生活家居
健康养生
运动户外
职场理财
情感交际
母婴教育
时尚美容
知识问答
生活知识
生活百科
搜索
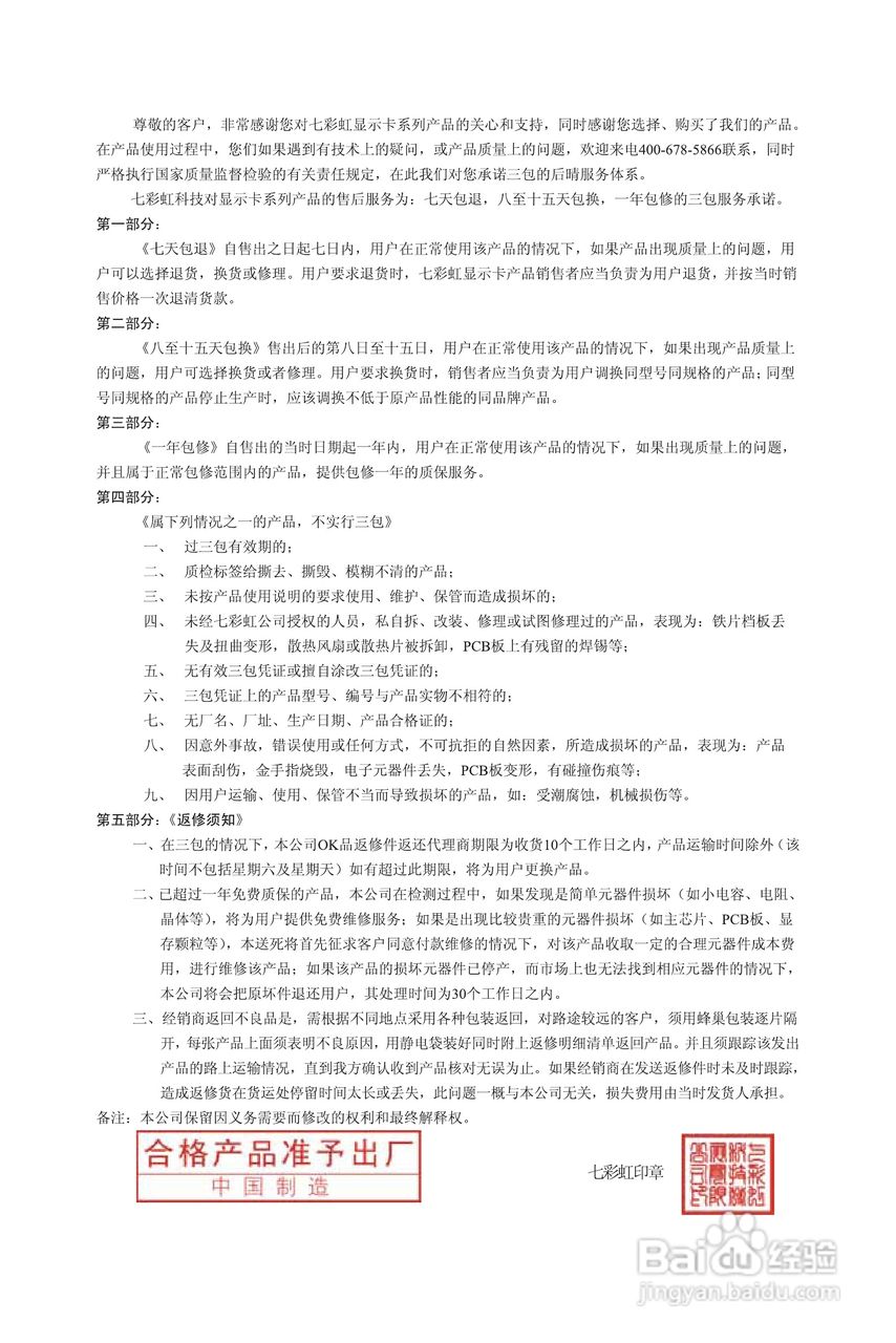
七彩虹:逸彩9500GT-GD2 CV黄金版 TC512M C25说明书:[4]
2026-04-09 00:59:34
本篇为《七彩虹:逸彩9500GT-GD2 CV黄金版 TC512M C25说明书》,主要介绍该产品的使用方法以及常见故障解决方案。
(共篇)
上一篇:
声明:
本网站引用、摘录或转载内容仅供网站访问者交流或参考,不代表本站立场,如存在版权或非法内容,请联系站长删除,联系邮箱:site.kefu@qq.com。
相关推荐
七彩虹:逸彩9500GT-GD2 CV黄金版 TC512M R25说明书:[4]
阅读量:77
七彩虹:逸彩9500GT-GD2 CV黄金版 TC512M C30说明书:[4]
阅读量:178
七彩虹:逸彩9500GT-GD2 CV黄金版 TC512M C30说明书:[3]
阅读量:181
七彩虹:逸彩9500GT-GD3 CV黄金版 TC512M C08说明书:[4]
阅读量:26
七彩虹b150刷bios教程
阅读量:122
猜你喜欢
知识就是力量英文
高考成绩什么时候出
什么是数字电视
箍筋的作用
山楂酒的功效与作用
饥荒仙人掌有什么用
逆变器什么牌子好
水蛭的功效与作用
雨伞运动
美不胜收的胜什么意思
猜你喜欢
红眼病用什么药
高中化学知识点
professional什么意思
邮票知识
朱砂的作用
跑步机什么牌子的好
什么是etf基金
葛花的作用与功效
人为什么会胡思乱想
房屋过户需要什么手续