指南生活
首页
美食营养
手工爱好
生活家居
返回
指南生活
首页
美食营养
游戏数码
手工爱好
生活家居
健康养生
运动户外
职场理财
情感交际
母婴教育
时尚美容
知识问答
生活知识
生活百科
搜索
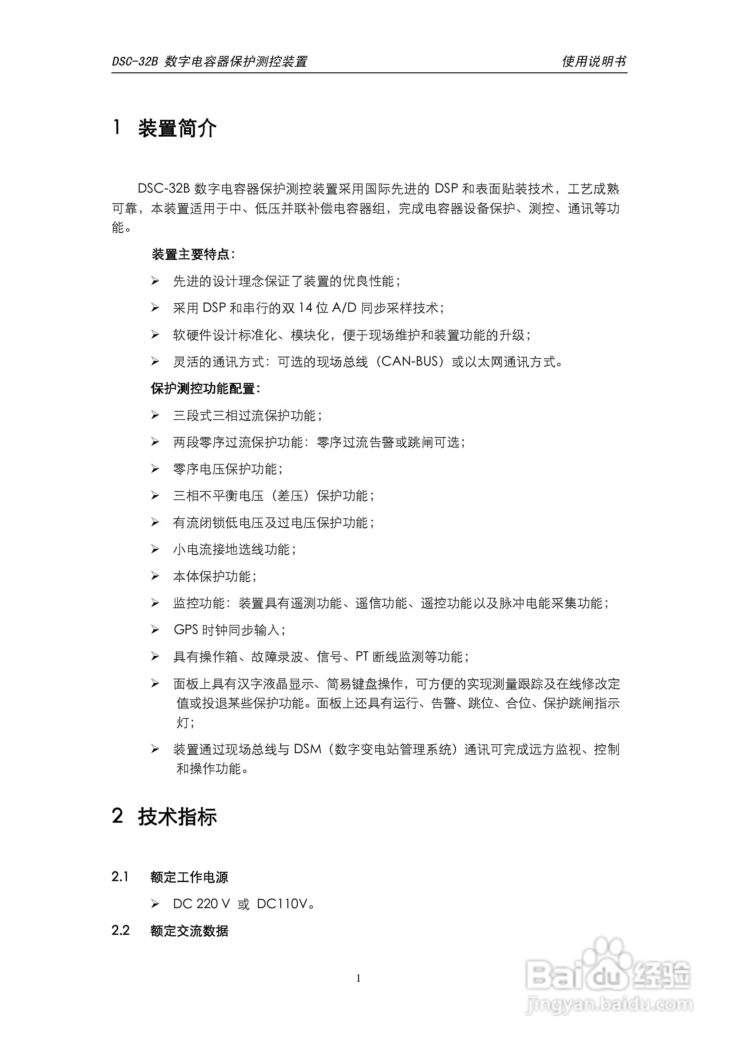
天能DSC-32B数字电容器保护测控装置使用说明书:[1]
2026-04-10 19:56:11
本篇为《天能DSC-32B数字电容器保护测控装置使用说明书》,主要介绍该产品的使用方法以及常见故障解决方案。
(共篇)
下一篇:
声明:
本网站引用、摘录或转载内容仅供网站访问者交流或参考,不代表本站立场,如存在版权或非法内容,请联系站长删除,联系邮箱:site.kefu@qq.com。
相关推荐
天能DSC-32B数字电容器保护测控装置使用说明书:[3]
阅读量:131
天能DSC-33B数字电容器保护测控装置使用说明书:[1]
阅读量:56
天能DSC-31B数字电容器保护测控装置使用说明书:[1]
阅读量:164
天能DSC-31B数字电容器保护测控装置使用说明书:[3]
阅读量:101
天能DSC-31B数字电容器保护测控装置使用说明书:[2]
阅读量:107
猜你喜欢
萦绕的意思
鞠躬尽瘁的意思
lab是什么意思
什么是电脑病毒
wap是什么意思
aqua是什么意思
风投是什么意思
根深蒂固的意思
自相矛盾的意思
driver是什么意思
猜你喜欢
propose什么意思
什么叫众筹
妤是什么意思
连襟什么意思
尿素软膏的作用
数字人民币是什么意思
移徒是什么意思
惟妙惟肖的意思
养尊处优什么意思
钢化膜什么牌子好