指南生活
首页
美食营养
手工爱好
生活家居
返回
指南生活
首页
美食营养
游戏数码
手工爱好
生活家居
健康养生
运动户外
职场理财
情感交际
母婴教育
时尚美容
知识问答
生活知识
生活百科
搜索
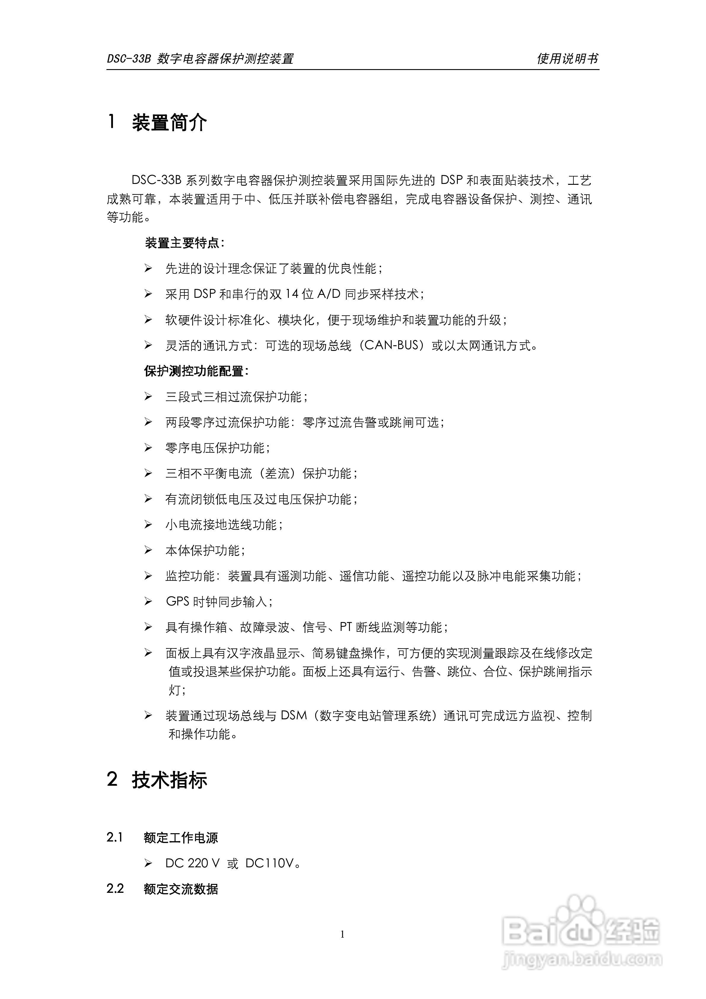
天能DSC-33B数字电容器保护测控装置使用说明书:[1]
2026-04-10 21:23:16
本篇为《天能DSC-33B数字电容器保护测控装置使用说明书》,主要介绍该产品的使用方法以及常见故障解决方案。
(共篇)
下一篇:
声明:
本网站引用、摘录或转载内容仅供网站访问者交流或参考,不代表本站立场,如存在版权或非法内容,请联系站长删除,联系邮箱:site.kefu@qq.com。
相关推荐
天能DSC-33B数字电容器保护测控装置使用说明书:[3]
阅读量:130
天能DSC-32B数字电容器保护测控装置使用说明书:[1]
阅读量:108
天能DSC-32B数字电容器保护测控装置使用说明书:[3]
阅读量:195
天能DSC-31B数字电容器保护测控装置使用说明书:[3]
阅读量:45
天能DSC-31B数字电容器保护测控装置使用说明书:[2]
阅读量:167
猜你喜欢
460分文科能考上什么大学
农村种植什么能致富
leather是什么意思
趾高气扬是什么意思
mov用什么播放器
如饥似渴是什么意思
克卜勒什么意思
周一祝福语
生日祝福语长辈
黑处有什么
猜你喜欢
wwww什么意思
养小鬼是什么意思
南锣鼓巷有什么好玩的
防潮箱什么牌子好
tomato是什么意思
伊始是什么意思
什么小说网站比较好
百尺竿头更进一步的意思
n档是什么意思
书犹药也善读之可以医愚的意思